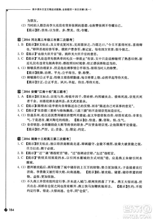
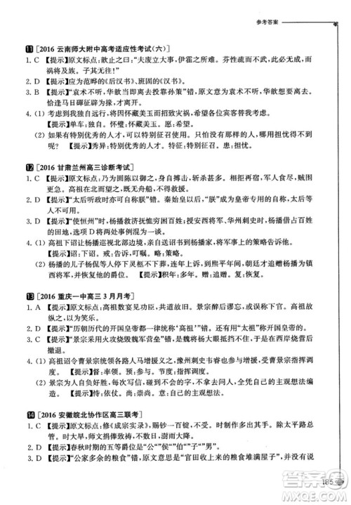
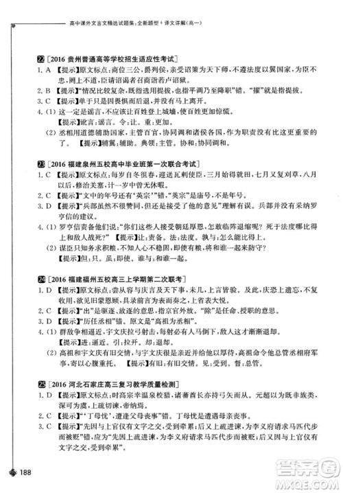
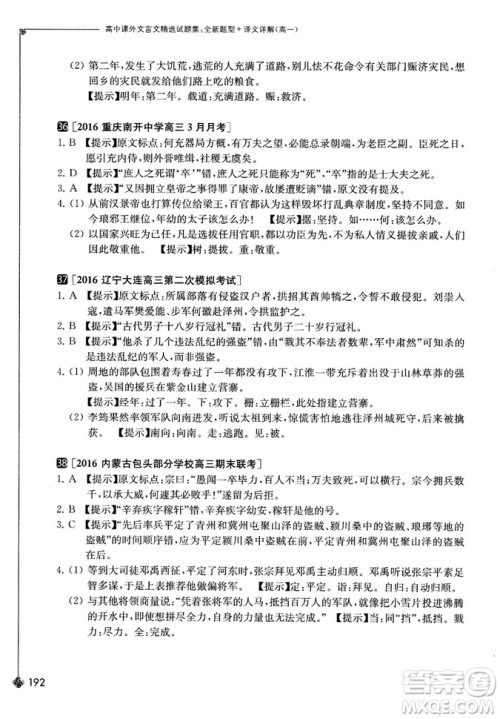
小编收集了奇才教育2018版高中课外文言文精选试题集高一参考答案,需要的小伙伴请注意及时核对哦

本书帮助学生对文言文进行强化训练,全新题型加译文详解,全面提升学生成绩,答案详细,请及时核对哦













一要培养孩子兴趣,家长要掌握孩子的兴趣爱好,然后根据孩子特点将孩子的兴趣点引入到课本里,把兴趣和知识点结合起来,这样慢慢地有可能更多的引起孩子对语文课的兴趣,有利于提高孩子的学习成绩。
二是多学、多看、多读、多背、多写,多与学习好的学生交往,都有利于提高孩子的学习成绩。每个学生基础兴趣都不一样,家长对孩子需细心、耐心地为自己的孩子找出有效的方法使其提高学习成绩。
阅读授之以渔课外文言文中考2019参考答案
2018-12-20 16:52:22
阅读授之以渔课外文言文中考2019参考答案,小编收集好了,做题完毕后快来核对吧阅读授之以渔课外文言文中考2019参考答案本书是南方出版社出版的,由王良杰主编的,是品牌教辅,一流名
第6次修订2018版智慧阅读课外文言文优化训练八年级参考答案
2018-12-20 11:12:36
第6次修订2018版智慧阅读课外文言文优化训练八年级参考答案,小编收集完整啦,请了解一下吧第6次修订2018版智慧阅读课外文言文优化训练八年级参考答案本书是宇轩图书系列丛书,是
2019版中考速递之课外文言文阅读速练小卷答案解析
2018-12-19 17:44:11
小编收集了2019版中考速递之课外文言文阅读速练小卷答案解析,请注意核对哦2019版中考速递之课外文言文阅读速练小卷答案解析本书是辽海出版社出版的,由凡广伟主编的,紧扣课标考
第2版2018年高分阅读课外专项阅读文言文七年级参考答案
2018-12-19 14:00:05
第2版2018年高分阅读课外专项阅读文言文七年级参考答案,小编收集在答案圈啦,快来看看吧第2版2018年高分阅读课外专项阅读文言文七年级参考答案ISBN编号: 9787305183744 出版社