济南市2022年高一学情检测语文试题及答案小编已经收集整理好了,小伙伴们从初中进入高中的一次检测,让大家能更好的适应高中学习的同时也是让大家了解自己的学习情况,做好及时的状态调整,感兴趣的伙伴可以来答案圈看看!

本次联考的其他科目答案圈也是有收集整理的,小伙伴们可以在答案圈高一年级搜索查看!










济南市2022年高一学情检测历史试题及答案
2022-09-19 14:01:55
济南市2022年高一学情检测历史试题及答案小编已经收集整理好了,小伙伴们从初中进入高中的一次检测,让大家能更好的适应高中学习的同时也是让大家了解自己的学习情况,做好及时的
济南市2022年高一学情检测物理试题及答案
2022-09-19 11:52:12
济南市2022年高一学情检测物理试题及答案小编已经收集整理好了,小伙伴们从初中进入高中的一次检测,让大家能更好的适应高中学习的同时也是让大家了解自己的学习情况,做好及时的
济南市2022年高一学情检测英语试题及答案
2022-09-19 11:39:16
济南市2022年高一学情检测英语试题及答案小编已经收集整理好了,小伙伴们从初中进入高中的一次检测,让大家能更好的适应高中学习的同时也是让大家了解自己的学习情况,做好及时的
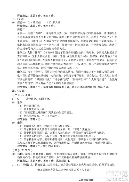
中学生标准学术能力诊断性测试2022年9月测试语文试题及答案
2022-09-17 10:47:17
中学生标准学术能力诊断性测试2022年9月测试语文试题及答案小编已经收集整理好了,全国性的检测,大家都可以来参考一下用来检验自己的学习情况,感兴趣的伙伴可以来答案圈看看!中