九江六校2021-2022学年度第二学期高一期末联考生物试题及答案小编已经收集整理好了,练习完的伙伴可以来答案圈核对一下答案!

本次联考的其他科目小编也有整理收集,需要核对答案的伙伴可以来答案圈对应的年级搜索查看!









九江六校2021-2022学年度第二学期高一期末联考历史试题及答案
2022-07-07 14:35:47
九江六校2021-2022学年度第二学期高一期末联考历史试题及答案小编已经收集整理好了,练习完的伙伴可以来答案圈核对一下答案!九江六校2021-2022学年度第二学期高一期末联考历史
九江六校2021-2022学年度第二学期高一期末联考化学试题及答案
2022-07-07 14:20:39
九江六校2021-2022学年度第二学期高一期末联考化学试题及答案小编已经收集整理好了,练习完的伙伴可以来答案圈核对一下答案!九江六校2021-2022学年度第二学期高一期末联考化学
九江六校2021-2022学年度第二学期高一期末联考地理试题及答案
2022-07-07 14:04:00
九江六校2021-2022学年度第二学期高一期末联考地理试题及答案小编已经收集整理好了,练习完的伙伴可以来答案圈核对一下答案!九江六校2021-2022学年度第二学期高一期末联考地理
舟山市2021-2022学年高二下学期期末考试生物试题及答案
2022-07-06 15:35:11
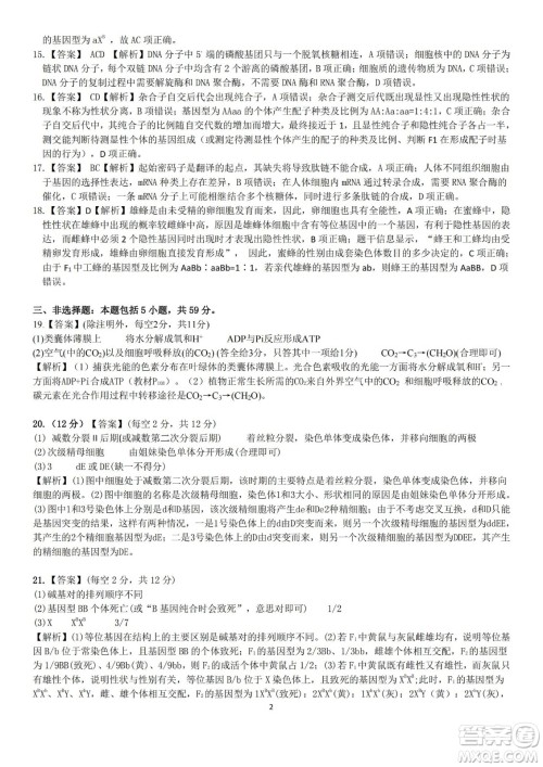
舟山市2021-2022学年高二下学期期末考试生物试题及答案小编已经收集整理好了,针对新高三伙伴检验自己对高中知识的掌握情况,为接下来的复习备考做好铺垫,考完的伙伴可以来核对