高职高专也有比较有特色的,如果本科批次没有过的话,想要报考高职高专的话怎么选择呢?小编这里收集整理了部分比较知名的高职高专大家可以了解一下。
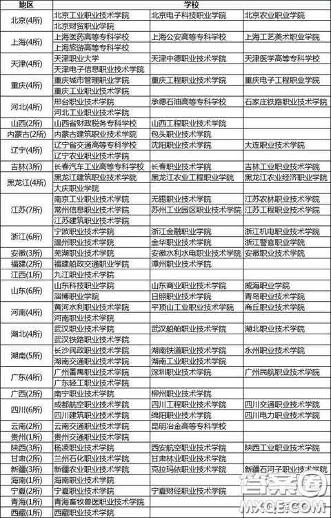
这里是全国前50的排名高职高专。

另外,一般地每省都有职业院校会拿出一部分招生指标来提前进行单独招生考试。单招考试会考文化知识,也会考综合职业素养等,相对于高考来说要简单些。如果觉得自己高考没有可能考上本科大学的话,走单招也非常不错。因为至少可以选择自己喜欢的专业,录取的概率大些。同时单招的与高考考上的是同等待遇,只是如果单招录取了的,就不能再参加高考了。一般单招都是本省招生,各位同学可以报考省内的高职院校。下面是各省的示范性高职院校,也可以说是职业院校中的985、211,是最好的高职院校。

如果想要报考这些高职高专的话可以看一下历年的录取分数位次,还有优势专业相关的,做好了功课在报考。
2020河南理科380可以上二本院校吗
2019-06-06 08:35:35
具体要看分数线,参考2018年的分数线的话,虽然二三本合并了,但是380分还是比较危险的,读老二本的话还是比较难的,具体分析如下!今年二三本合并,情况怎么样谁也不好说,也都是参考过去
为什么每年高考都有人弃考 2020高考弃考有什么影响
2019-06-06 08:35:32
每年高考其实都有弃考的,那么这些人为什么弃考呢?高考弃考有什么影响吗?一起来看看吧!其实高考并不是人人都适合的,这个道理就如同并不是所有的学工科的都会修电路,不是所有的文科
是现在的高考难还是以前的高考难 现在的高考和以前的高考比哪个更难
2019-06-06 08:35:31
高考难度是很多人关心的,那么高考的话年年都有,是以前的难呢还是现在的难呢?难易程度有什么看法?一起来看看大家都是怎么说的吧!首先从考试的难易程度来看,现在的难易程度比过去的
2020高考报考本地的大学有哪些优势 2020高考志愿填报报考本地大学有什么优势吗
2019-06-06 08:35:29
一是高考录取占具优势,我们知道绝大部分高校都具有地方照顾政策,在本省招生人数远远多于省外考生数量,特别是很多省属高校,其财政来源省政府拨款,招生多点也就不足为奇了,招生数量