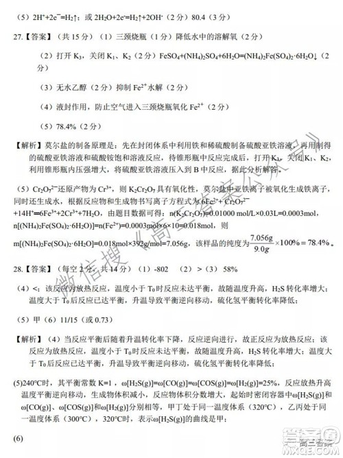
安徽省六校教育研究会2022届高三联考理科综合能力测试答案小编已经收集整理好了,结合地区复习情况针对的检验学生对所复习内容的掌握情况,为接下来的复习做好规划,需要核对答案的伙伴可以来答案圈看!

本次联考的其他科目小编也有收集整理,需要的伙伴可以在答案圈对应的年级搜索查看!


























安徽省六校教育研究会2022届高三联考理科数学能力测试答案
2022-02-12 13:41:05
安徽省六校教育研究会2022届高三联考理科数学能力测试答案小编已经收集整理好了,结合地区复习情况针对的检验学生对所复习内容的掌握情况,为接下来的复习做好规划,需要核对答案
安徽省六校教育研究会2022届高三联考文科数学能力测试答案
2022-02-12 13:26:35
安徽省六校教育研究会2022届高三联考文科数学能力测试答案小编已经收集整理好了,结合地区复习情况针对的检验学生对所复习内容的掌握情况,为接下来的复习做好规划,需要核对答案
安徽省六校教育研究会2022届高三联考语文能力测试答案
2022-02-12 11:50:31
安徽省六校教育研究会2022届高三联考语文能力测试答案小编已经收集整理好了,结合地区复习情况针对的检验学生对所复习内容的掌握情况,为接下来的复习做好规划,需要核对答案的伙
遂宁市高中2022届零诊考试理科综合能力测试答案
2021-11-17 16:01:01
遂宁市高中2022届零诊考试理科综合能力测试答案小编已经收集整理好了,高中都是题海战术,当然这也不例外。通过听课,只是把知识记着理解,但实践出成绩。通过做题的方式,更加深层次