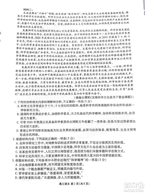
茂名市五校联盟2022届高三第二次联考试题语文试题及答案小编已经收集整理好了,针对高三学生阶段性复习检测,能更好的让学生及时了解自己的学习情况做好知识点的查漏补缺,需要核对参考的伙伴可以来答案圈查看!

本次考试的其他科目的答案小编也有收集整理,需要核对的伙伴可以在答案圈对应的年级搜索查看!











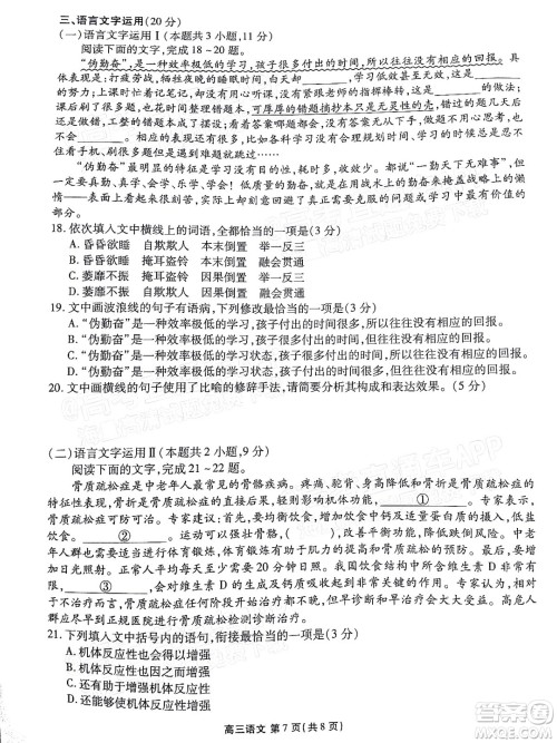
皖南八校2022届高三第二次联考语文试题及答案
2021-12-24 15:11:29
皖南八校2022届高三第二次联考语文试题及答案小编已经收集整理好了,针对高三学生阶段性复习检测,能更好的让学生及时了解自己的学习情况做好知识点的查漏补缺,需要核对参考的伙
2022届福建百校联盟高三12月联考语文试题及答案
2021-12-24 14:56:00
2022届福建百校联盟高三12月联考语文试题及答案小编已经收集整理好了,针对高三学生阶段性复习检测,能更好的让学生及时了解自己的学习情况做好知识点的查漏补缺,需要核对参考的
2022届九师联盟高三新高考12月质量检测全国卷语文试题及答案
2021-12-24 11:24:13
2022届九师联盟高三新高考12月质量检测全国卷语文试题及答案小编已经收集整理好了,针对高三学生阶段性复习检测,能更好的让学生及时了解自己的学习情况做好知识点的查漏补缺,需
2022届山西金太阳高三12月联考语文试题及答案
2021-12-24 11:10:01
2022届山西金太阳高三12月联考语文试题及答案小编已经收集整理好了,针对高三学生阶段性复习检测,能更好的让学生及时了解自己的学习情况做好知识点的查漏补缺,需要核对参考的伙