首页小学初中高中专题
当前位置:首页 > 高中答案网 > 高中三年级答案

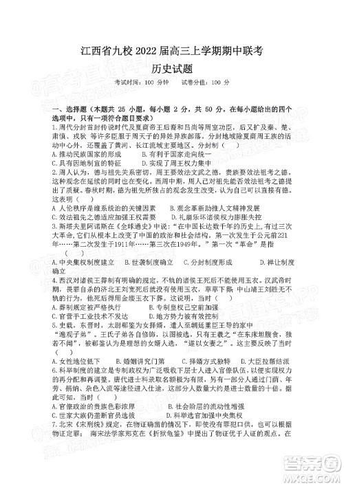
江西省九校2022届高三上学期期中联考历史试题及答案

时间:2021-12-07 13:27:12    作者:答案圈
标签:

江西省九校2022届高三上学期期中联考历史试题及答案小编已经整理好了,检验学生对这个一阶段的复习备考情况,让学生能更加清楚自己在复习过程中有哪些遗漏,在接下来的学习中做好巩固提高,需要核对答案的伙伴可以来答案圈查看!Uo8答案圈

江西省九校2022届高三上学期期中联考历史试题及答案Uo8答案圈

江西省九校2022届高三上学期期中联考历史试题及答案

本次考试的其他科目的答案小编也有收集整理,需要核对的伙伴可以在答案圈对应的年级搜索查看!Uo8答案圈

江西省九校2022届高三上学期期中联考历史试题及答案Uo8答案圈

江西省九校2022届高三上学期期中联考历史试题及答案Uo8答案圈

江西省九校2022届高三上学期期中联考历史试题及答案Uo8答案圈

江西省九校2022届高三上学期期中联考历史试题及答案Uo8答案圈

江西省九校2022届高三上学期期中联考历史试题及答案Uo8答案圈

江西省九校2022届高三上学期期中联考历史试题及答案Uo8答案圈

江西省九校2022届高三上学期期中联考历史试题及答案Uo8答案圈

查看更多答案
相关文章
专题推荐

2022小学长江作业本上册系列答案

2022阳光学业评价上册系列答案

2022资源与评价上册系列答案

2022初中全品学练考上册系列答案

2022阳光同学课时优化作业上册系列答案

相关专题
课后作业答案
数学
语文
英语
历史
地理
政治
物理
化学
生物
其他
网友留言
最新更新
金太阳10月联考2022-2023年度高三年级阶段性考试物理试题及答案
金太阳联考答案 高三联考答案
金太阳10月联考2022-2023年度高三年级阶段性考试生物试卷答案
金太阳联考答案 高三联考答案
金太阳10月联考2022-2023年度高三年级阶段性检测五语文试题及答案
2023高三模拟考试答案 金太阳联考答案
豫南九校2022-2023学年上期第二次联考高三英语试题及答案
2023高三模拟考试答案