天一大联考皖豫名校联盟体2022届高中毕业班第二次考试语文试题及答案小编已经整理好了,检验学生对这个一阶段的复习备考情况,让学生能更加清楚自己在复习过程中有哪些遗漏,在接下来的学习中做好巩固提高,需要核对答案的伙伴可以来答案圈查看!

本次考试的其他科目的答案小编也有收集整理,需要核对的伙伴可以在答案圈对应的年级搜索查看!









炎德英才大联考2022届12月高三联考语文试题及答案
2021-12-06 09:00:08
炎德英才大联考2022届12月高三联考数学试题及答案小编已经整理好了,帮助学生整理总结这个学期的学习情况,了解自身还有哪些知识点没有掌握好,需要核对答案的伙伴可以来答案圈查
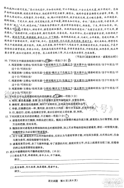
河南顶尖名校联盟2021-2022学年高二上学期期中考试语文试题及答案
2021-12-03 16:23:24
河南顶尖名校联盟2021-2022学年高二上学期期中考试语文试题及答案小编已经整理好了,帮助学生整理总结这个学期的学习情况,了解自身还有哪些知识点没有掌握好,需要核对答案的伙
石家庄市2022届高中毕业班教学质量检测一高三语文试题及答案
2021-12-03 16:10:02
石家庄市2022届高中毕业班教学质量检测一高三语文试题及答案小编已经整理好了,高考模拟实战演练,让学生能更好的适应高考情景,更好的发挥出自己的水平,需要核对答案的伙伴可以来
2022届江西金太阳高三12月联考语文试题及答案
2021-12-03 14:14:02
2022届江西金太阳高三12月联考语文试题及答案小编已经整理好了,金太阳联考答案及时检验学生复习情况,做好对应的复习计划,需要核对答案的伙伴可以来答案圈查看!2022届江西金太阳