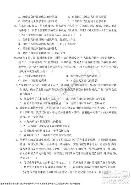
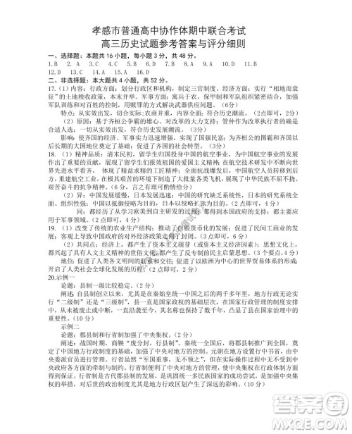
这是小编整理的2021-2022学年度上学期孝感市普通高中协作体期中联合考试高三历史试卷及答案,湖北省孝感市高三年级的联合期中考试,需要核对的伙伴可以来答案圈查看哦!

本次考试的其他科目的答案小编也有收集整理,需要核对的伙伴可以在答案圈对应的年级搜索查看!








2021-2022学年上学期全国百强名校领军考试高三历史试卷及答案
2021-10-01 10:16:01
2021-2022学年上学期全国百强名校领军考试高三历史试卷及答案小编已经收集整理好了,课堂一定要高效。尽可能将老师复习的知识点一一掌握,全部过关。难以理解和易错的地方,一定
2021年8月湘豫名校联考高三历史试卷及答案
2021-09-04 10:32:10
2021年8月湘豫名校联考高三历史试卷及答案小编已经收集整理好了,模拟考试是对你自己一段时间学习的总结,很有针对性,它能检测出你在这段时间学习的状况,因此你一定要认真对待这