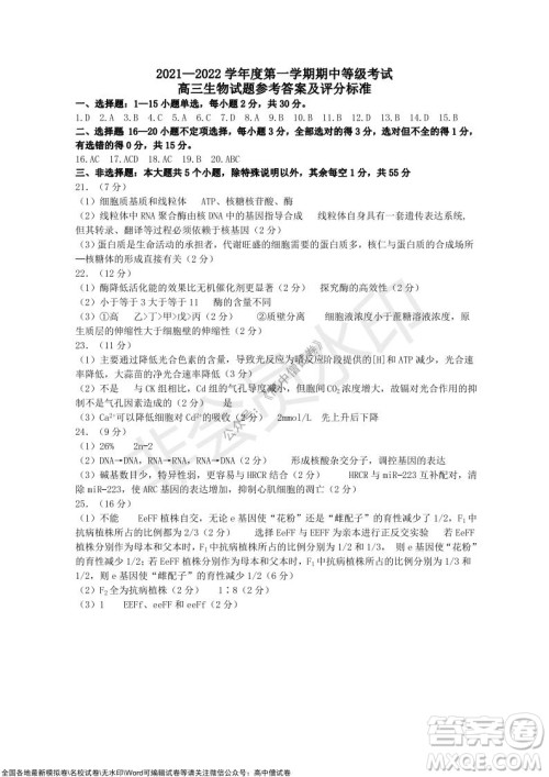
这是小编整理的山东烟台2021-2022学年度第一学期期中学业水平诊断高三生物试题及答案,烟台市的2021年11月高三期中考试,检验学生这半个学期的学习情况,为后面的复习巩固做好工作,需要核对的伙伴可以来答案圈查看哦!

本次考试的其他科目的答案小编也有收集整理,需要核对的伙伴可以在答案圈对应的年级搜索查看!





山东烟台2021-2022学年度第一学期期中学业水平诊断高三历史试题及答案
2021-11-22 11:35:46
这是小编整理的山东烟台2021-2022学年度第一学期期中学业水平诊断高三化学试题及答案,烟台市的2021年11月高三期中考试,检验学生这半个学期的学习情况,为后面的复习巩固做好工
山东烟台2021-2022学年度第一学期期中学业水平诊断高三化学试题及答案
2021-11-22 11:19:30
这是小编整理的山东烟台2021-2022学年度第一学期期中学业水平诊断高三化学试题及答案,烟台市的2021年11月高三期中考试,检验学生这半个学期的学习情况,为后面的复习巩固做好工
山东烟台2021-2022学年度第一学期期中学业水平诊断高三地理试题及答案
2021-11-22 11:06:43
这是小编整理的山东烟台2021-2022学年度第一学期期中学业水平诊断高三地理试题及答案多地区的联考调研考试,烟台市的2021年11月高三期中考试,检验学生这半个学期的学习情况,为
2022届湖北金太阳11月联考高三生物试题及答案
2021-11-20 10:01:02
2022届湖北金太阳11月联考高三生物试题及答案小编已经收集整理好了,成绩的提高必然不是一蹴而就的,要想获得成绩的提高,就必须先找出自己学习上的薄弱环节或存在的问题,然后再根