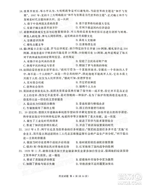
2021年11月湘豫名校联考高三历史试题及答案小编已经收集整理好了,因为复习计划的制订与落实是达成高效复习目的的前提和基础。制定复习计划必须要切合实际,避免盲目性,才能使复习目标变得更加容易实现。需要核对参考的伙伴可以来答案圈查看!

本次考试的其他科目的答案小编也有收集整理,需要核对的伙伴可以在答案圈对应的年级搜索查看!













2021年11月湘豫名校联考高三政治试题及答案
2021-11-19 15:59:37
2021年11月湘豫名校联考高三政治试题及答案小编已经收集整理好了,高三一轮是时间最长,效果未必最好的一轮复习,有许多学生的爆发性提升,是在二三轮的时候,但是,一轮最重要,没有一个
2021年11月湘豫名校联考高三生物试题及答案
2021-11-19 15:43:53
2021年11月湘豫名校联考高三生物试题及答案小编已经收集整理好了,高三一轮是时间最长,效果未必最好的一轮复习,有许多学生的爆发性提升,是在二三轮的时候,但是,一轮最重要,没有一个
2021年11月湘豫名校联考高三英语试题及答案
2021-11-19 15:30:23
2021年11月湘豫名校联考高三英语试题及答案小编已经收集整理好了,高三复习要全面。即便有些同学在复习时取得了长足的进步,但是因为整个学科的知识体系没有建立起来,有些章节的
2021年11月湘豫名校联考高三理科数学试题及答案
2021-11-19 15:16:00
2021年11月湘豫名校联考高三理科数学试题及答案小编已经收集整理好了,在第一轮复习中就要做好零回报的心理准备,但是只要我们跟着任课老师的复习计划,按部就班地将每门课的课本