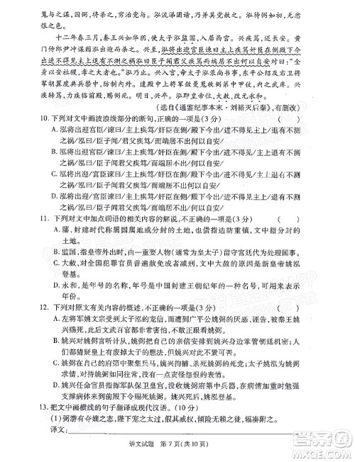
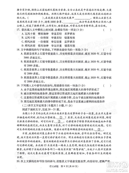
2021年11月湘豫名校联考高三语文试题及答案小编已经收集整理好了,在第一轮复习中就要做好零回报的心理准备,但是只要我们跟着任课老师的复习计划,按部就班地将每门课的课本知识学透弄懂,为第二、三轮的复习做好知识储备,到高考前的最后复习阶段,才有弯道超车和逆袭的可能性。需要核对参考的伙伴可以来答案圈查看!

本次考试的其他科目的答案小编也有收集整理,需要核对的伙伴可以在答案圈对应的年级搜索查看!












2022届金太阳百万联考2004高三语文试题及答案
2021-11-17 08:24:18
2022届金太阳百万联考2004高三语文试题及答案小编已经收集整理好了,要想学习效果好,仅有复习是远远不够的,最关键的是要会预习。通过预习,可以事先发现重点、难点,进而在老师授课
2022届湖北金太阳11月联考高三语文试题及答案
2021-11-17 08:10:29
2022届湖北金太阳11月联考高三语文试题及答案小编已经收集整理好了,需要核对参考的伙伴可以来答案圈搜索查看!2022届湖北金太阳11月联考高三语文试题及答案本次考试的其他科目
黑龙江2021-2022学年度上学期八校期中联合考试高三语文试题及答案
2021-11-09 08:20:40
黑龙江2021-2022学年度上学期八校期中联合考试高三语文试题及答案小编已经收集整理好了,复习课本,夯实基础。对课本进行全面系统的复习,我称之为“地毯式扫描”。这一步用的时
2021年秋季鄂东南省级示范高中教育教学改革联盟学校期中联考高三语文试题及答案
2021-11-08 15:11:47
2021年秋季鄂东南省级示范高中教育教学改革联盟学校期中联考高三语文试题及答案小编已经收集整理好了,针对这一阶段的复习备考做一个验证,看看大家这半个学期的复习成果怎么样