畅学无忧辽宁2022届高三上学期期中考试语文试题及答案小编已经收集整理好了,劳逸结合,保持高效。人只有在清醒的状态下学习,才有高效,否则,就算花费再多的时间,也不一定能产生好的效果。需要核对参考的伙伴可以来答案圈查看!

本次考试的其他科目的答案小编也有收集整理,需要核对的伙伴可以在答案圈对应的年级搜索查看!











2022届九师联盟高三11月质量检测语文试题及答案
2021-11-18 14:48:40
2022届九师联盟高三11月质量检测语文试题及答案小编已经收集整理好了,自问自答的验效法。即在基本内容大体掌握,重点难点皆明确的基础上,自己出题目,或按书中已出的测试题目,转抄
天一大联考2021-2022学年高三年级上学期期中考试语文试题及答案
2021-11-18 08:15:20
天一大联考2021-2022学年高三年级上学期期中考试语文试题及答案小编已经收集整理好了,要掌握到正确的学习方法,没有好的学习方法,就去观察学霸都是怎么学习的。然后选择适合自
柳州市2022届高三第一次模拟考试语文试题及答案
2021-11-17 17:43:13
柳州市2022届高三第一次模拟考试语文试题及答案小编已经收集整理好了,很多学生不是很注重这一步,总觉得花费了太多的时间,不值得。其实恰恰相反,当你总结了解题的技巧,你就相当于
贵阳市五校2022届高三年级联合考试三语文试题及答案
2021-11-17 15:27:57
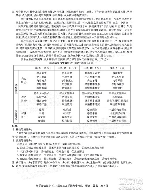
贵阳市五校2022届高三年级联合考试三语文试题及答案小编已经收集整理好了,一半都是有三轮复习的!一轮的时候是基础的全部翻课本把边角都看透!二轮就是快速的回顾了!三轮就是自己