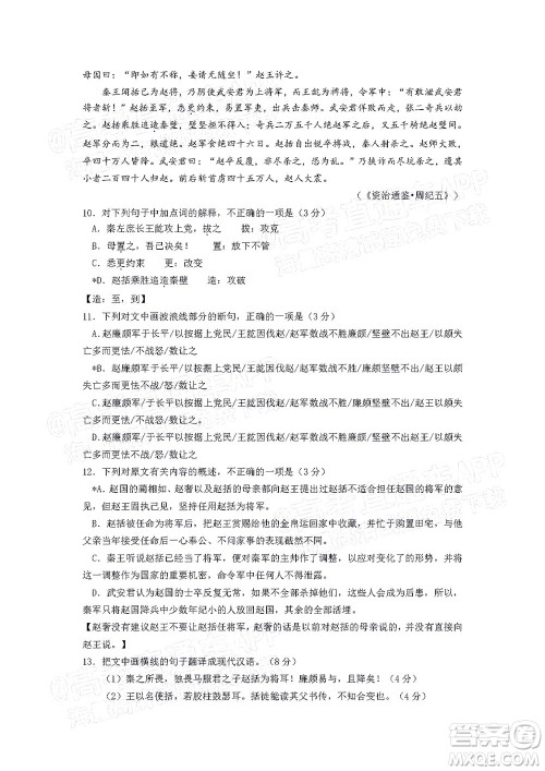
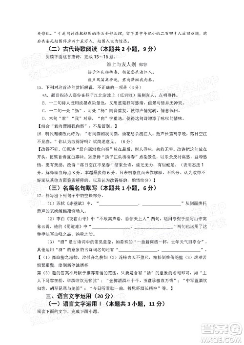
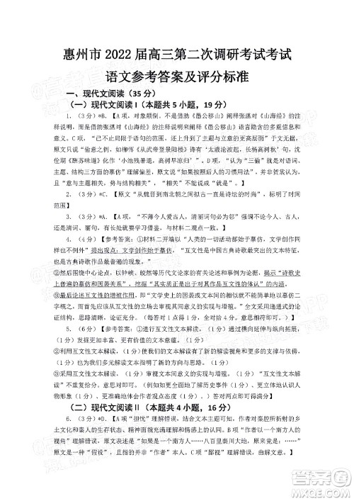
惠州市2022届高三第二次调研考试语文试题及答案小编已经收集整理好了,首先,要制订符合自身的学习计划。设定高考的目标,按照高三的时间,制订相应的学习和复习的计划,在每个阶段应当达到怎样的学习目标,都要心里有数,需要核对参考的伙伴可以来答案圈查看!

本次考试的其他科目的答案小编也有收集整理,需要核对的伙伴可以在答案圈对应的年级搜索查看!

















湛江市2022届高中毕业班调研测试语文试题及答案
2021-10-27 14:06:32
湛江市2022届高中毕业班调研测试语文试题及答案小编已经收集整理好了,单就学习方法来说,第一,错题本很重要,非常重要,尤其是数学和英语。我每次都会把错过的题写在错题本上,考试前
河南省名校联盟2021-2022学年高三上学期10月联考语文试题及答案
2021-10-27 10:36:32
河南省名校联盟2021-2022学年高三上学期10月联考语文试题及答案小编已经收集整理好了,平时做题练习应该比较多了,此时将做过的卷子中的错题抽出来,进行认真分析,分析自己是没有
2022届内蒙古金太阳高三10月联考语文试题及答案
2021-10-26 11:40:01
2022届内蒙古金太阳高三10月联考语文试题及答案小编已经收集整理好了,首先,高三一轮是时间最长,效果未必最好的一轮复习,有许多学生的爆发性提升,是在二三轮的时候,但是,一轮最重要
五市十校教研教改共同体2022届高三第一次大联考语文试题及答案
2021-10-26 08:11:15
五市十校教研教改共同体2022届高三第一次大联考语文试题及答案小编已经收集整理好了,复习计划的制订与落实是达成高效复习目的的前提和基础。制定复习计划必须要切合实际,避免