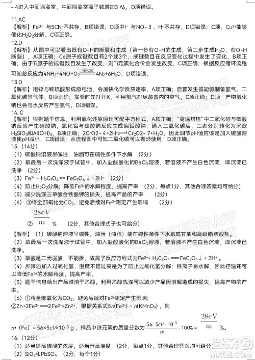
五市十校教研教改共同体2022届高三第一次大联考化学试题及答案小编已经收集整理好了,高考第一轮复习,就是全面覆盖和学习课本基础知识,不遗漏任何知识点。第一轮复习先不要忙着刷题,而是要先过几遍课本,加深对知识点、原理和公式的理解。既然是夯实各门课基础的复习,在第一轮复习中就要做好零回报的心理准备,但是只要我们跟着任课老师的复习计划,按部就班地将每门课的课本知识学透弄懂,为第二、三轮的复习做好知识储备,到高考前的最后复习阶段,才有弯道超车和逆袭的可能性。需要核对参考的伙伴可以来答案圈查看!

本次考试的其他科目答案小编也有收集整理,需要核对的伙伴可以在答案圈对应的年级搜索查看!













五市十校教研教改共同体2022届高三第一次大联考地理答案
2021-10-26 08:34:03
五市十校教研教改共同体2022届高三第一次大联考地理答案小编已经收集整理好了,在复习上,必须要时刻有自主的主动性,科学把握好复习的进度,才能有可能实现自己最初设定的目标。需
五市十校教研教改共同体2022届高三第一次大联考政治答案
2021-10-26 08:24:01
五市十校教研教改共同体2022届高三第一次大联考政治答案小编已经收集整理好了,在复习上,必须要时刻有自主的主动性,科学把握好复习的进度,才能有可能实现自己最初设定的目标。需
五市十校教研教改共同体2022届高三第一次大联考语文试题及答案
2021-10-26 08:11:15
五市十校教研教改共同体2022届高三第一次大联考语文试题及答案小编已经收集整理好了,复习计划的制订与落实是达成高效复习目的的前提和基础。制定复习计划必须要切合实际,避免
茂名市五校联盟2022届高三第一次联考试题化学试题及答案
2021-10-25 09:08:36
茂名市五校联盟2022届高三第一次联考试题化学试题及答案小编已经收集整理好了,高考无论哪一科目,大部分的分值都是考的基础知识点,后面的稍微有难度的题也是根据基础的知识点演