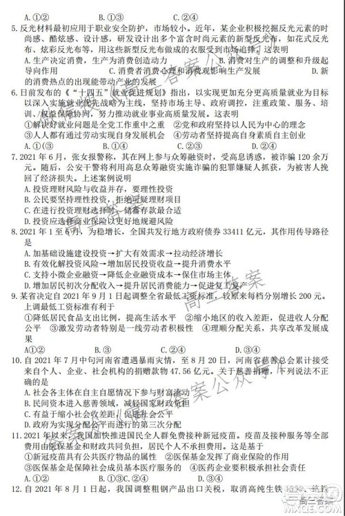
洛阳市2021-2022学年高中三年级期中考试政治答案小编已经收集整理好了,在高三复习阶段,一定要认真跟随各科老师的步伐,尤其是在高考一轮复习的时候更加注重基础,如果错过了,就很难再有时间追基础知识,又想把教材吃透,可以尝试回想法,对于需要背诵或者特别熟练的内容。需要核对参考的伙伴可以来答案圈查看!

本次联考的其他科目答案小编也有收集整理,需要核对的伙伴可以在答案圈对应的年级搜索查看!







洛阳市2021-2022学年高中三年级期中考试化学答案
2021-10-20 08:26:32
洛阳市2021-2022学年高中三年级期中考试化学答案小编已经收集整理好了,知勤能补拙,不会到会在于勤,由堵入通也在于勤,没有生而知之,只有学而知之,勤就是要勤学习勤做题勤悟径勤做
洛阳市2021-2022学年高中三年级期中考试语文答案
2021-10-20 08:13:28
洛阳市2021-2022学年高中三年级期中考试语文答案小编已经收集整理好了,高三对功课主要是复习,对学习成绩的提高也就是通过复习,对原来已经学到的知识去牢固掌握,并扫除知识的盲
神州智达省级联测2021-2022第二次考试高三思想政治答案
2021-09-26 07:53:24
神州智达省级联测2021-2022第二次考试高三思想政治答案小编已经收集整理好了,学习方法就是要勤于复习,反复巩固、补充基础知识,这是王道。那些只学习一两遍就能掌握知识并融会
百校联盟2022届普通高中教育教学质量监测考试全国卷政治答案
2021-09-17 10:40:38
百校联盟2022届普通高中教育教学质量监测考试全国卷政治答案小编已经收集整理好了,高考是面向大众学生的,所以太难的题,如果真的啃不下来,我们就不用浪费时间了,把我们会的保证做