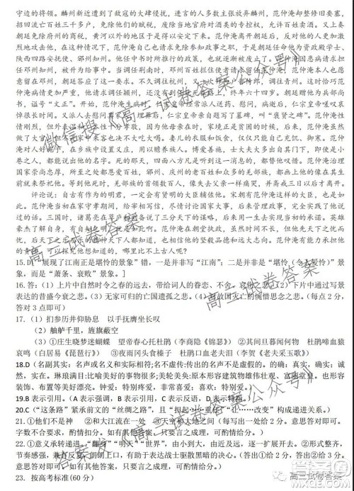
2021-2022学年度武汉市部分学校高三起点质量检测语文试卷及答案小编已经收集整理好了,高三学习既有其他年级学习的共性,也有其自身的特性。从共性角度讲,学习四大环节要抓牢,预习、上课、作业、复习,一个环节不能漏,而且每个环节要做到实处。需要核对答案的伙伴可以来看看!

本次联考的其他科目小编也有整理,需要的伙伴在对应的年级搜索即可查看!













2021年湖北省新高考联考协作体高三起点考试语文试卷及答案
2021-09-07 08:24:55
2021年湖北省新高考联考协作体高三起点考试语文试卷及答案小编已经收集整理好了,要正确对待错误。出现错误的时候,冷静分析一下:是属于知识缺陷、理解错误,还是自己一时疏忽看错
2022届湖南金太阳9月联考高三语文试卷及答案
2021-09-04 16:34:56
2022届湖南金太阳9月联考高三语文试卷及答案小编已经收集整理好了,需要核对答案的伙伴可以来答案圈搜索查看!2022届湖南金太阳9月联考高三语文试卷及答案本次考试的其他科目小
2022届广西名校大联考一高三语文试卷及答案
2021-09-04 11:47:46
2022届广西名校大联考一高三语文试卷及答案小编已经收集整理好了,每次模拟考试结束后,几乎所有学生最关心的是自己能够的到多少分,需要核对答案的伙伴可以来答案圈搜索查看!2022
邯郸市2022届高三年级摸底考试语文试卷及答案
2021-09-04 10:47:01
邯郸市2022届高三年级摸底考试语文试卷及答案小编已经收集整理好了,模拟考试是对你自己一段时间学习的总结,很有针对性,它能检测出你在这段时间学习的状况,因此你一定要认真对待