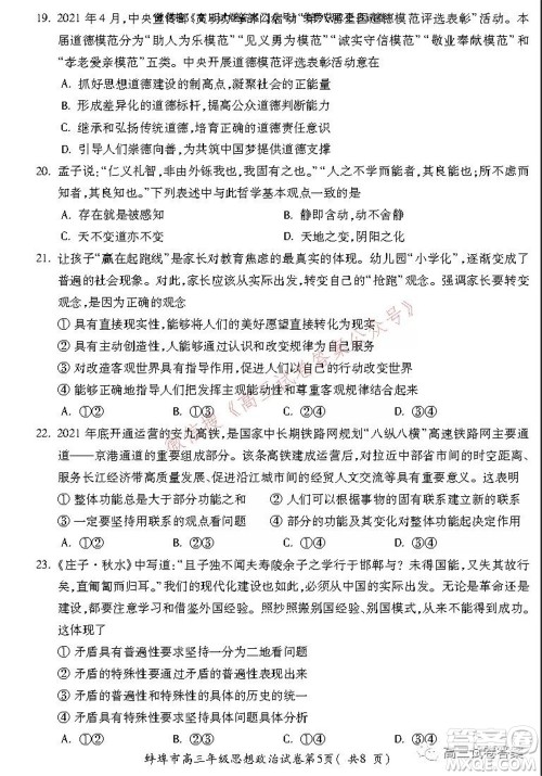
蚌埠市2022届高三年级第一次教学质量检查考试思想政治试题及答案小编已经收集整理好了,高三开学考试时一块试金石,谁在家里好好学习,认真上网课了,谁弄虚作假,得过且过了,通过考试成绩可以说是一目了然,需要核对答案的伙伴可以来答案圈搜索查看!

本次考试的其他科目小编也有整理,需要的伙伴在对应的年级搜索即可查看!









蚌埠市2022届高三年级第一次教学质量检查考试化学试题及答案
2021-09-03 17:42:08
蚌埠市2022届高三年级第一次教学质量检查考试化学试题及答案小编已经收集整理好了,高三开学考试时一块试金石,谁在家里好好学习,认真上网课了,谁弄虚作假,得过且过了,通过考试成绩
蚌埠市2022届高三年级第一次教学质量检查考试物理试题及答案
2021-09-03 17:22:06
蚌埠市2022届高三年级第一次教学质量检查考试物理试题及答案小编已经收集整理好了,通过这场考试,也便于老师了解学生的情况,然后制定下一步的学习计划,需要核对答案的伙伴可以来
蚌埠市2022届高三年级第一次教学质量检查考试语文试题及答案
2021-09-03 16:54:42
蚌埠市2022届高三年级第一次教学质量检查考试语文试题及答案小编已经收集整理好了,通过这场考试,也便于老师了解学生的情况,然后制定下一步的学习计划,需要核对答案的伙伴可以来
日照市2019级高三校际联合考试思想政治试题及答案
2021-09-02 11:18:31
日照市2019级高三校际联合考试思想政治试题及答案小编已经收集整理好了,在开学之初就让学生能很好的认识到自己学习各个方面,为后面的学习做好准备,需要核对答案的伙伴可以来答