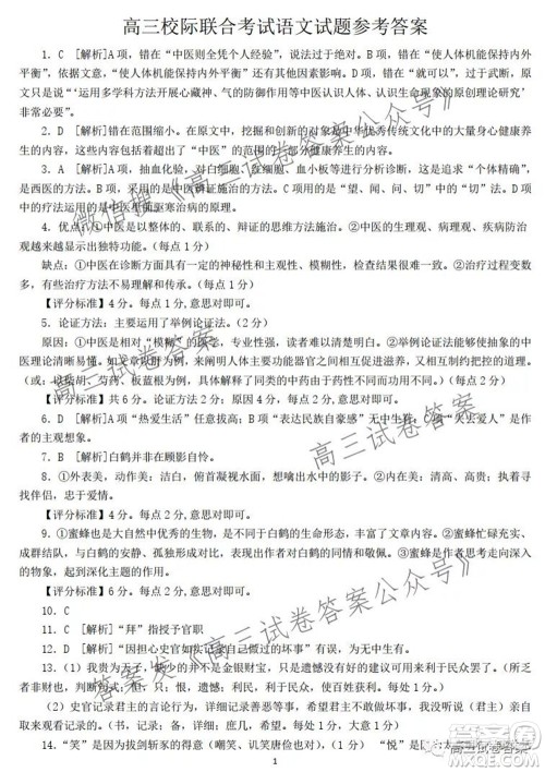
日照市2019级高三校际联合考试语文试题及答案小编已经收集整理好了,多个校区联合考试,能普片检测学生在学习中忽略的一些问题,让学生能更加清楚自己的不足之处,做好高考复习的查漏补缺工作。

本次联考的其他科目小编也有整理,需要的伙伴在高三年级搜索即可查看!













2021学年第一学期高三山水联盟开学联考语文试题及答案
2021-09-02 08:39:40
2021学年第一学期高三山水联盟开学联考语文试题及答案小编已经整理好了,浙江地区新高三开学考试,大家可以检验一下自己的学习情况!感兴趣的伙伴可以来答案圈看看!2021学年第一学
广东省梅州市梅江区2022年新高三8月摸底联考语文试题及答案
2021-09-01 19:12:06
广东省梅州市梅江区2022年新高三8月摸底联考语文试题及答案小编已经整理好了,及时的检验学生自身的学习情况,为学生的复习做好相应的规划!感兴趣的伙伴可以来答案圈看看!广东省
2021学年第一学期浙江省七彩阳光新高考研究联盟返校考语文试题及答案
2021-09-01 17:26:59
2021学年第一学期浙江省七彩阳光新高考研究联盟返校考语文试题及答案小编已经整理好了,阳光新高考研究联盟针对浙江地区新高三返校考试名题,结合地区实际情况能更好的反应学生
大庆市铁人中学2019级高三上学期开学考试语文试题及答案
2021-08-31 11:44:22
大庆市铁人中学2019级高三上学期开学考试语文试题及答案小编已经整理好了,2022届大庆铁人中学高三开学考试答案都出来了,感兴趣的伙伴可以来答案圈搜索查看哦!大庆市铁人中学20