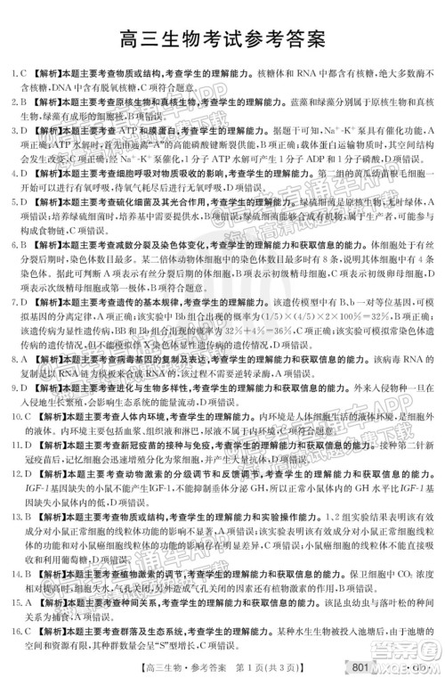
2022届广东高三8月金太阳联考生物试题及答案小编已经整理好了,考完的小伙伴们可以看看自己还有哪些知识点是在复习的时候忽略的,做好接下来的巩固学习!感兴趣的伙伴可以来答案圈搜索查看哦!

本次联考的其他科目小编也有整理,需要的伙伴可以来答案圈搜索查看!









2022届广东高三8月金太阳联考物理试题及答案
2021-08-30 18:42:05
2022届广东高三8月金太阳联考物理试题及答案小编已经整理好了,小伙伴们可以看看自己还有哪些知识点是在复习的时候忽略的,做好接下来的巩固学习!感兴趣的伙伴可以来答案圈搜索
2022届广东高三8月金太阳联考英语试题及答案
2021-08-30 18:00:31
2022届广东高三8月金太阳联考英语试题及答案小编已经整理好了,金太阳联考系列卷,小伙伴们可以看看自己还有哪些知识点是在复习的时候忽略的,做好接下来的巩固学习!2022届广东高
2022届广东高三8月金太阳联考数学试题及答案
2021-08-30 17:48:51
2022届广东高三8月金太阳联考数学试题及答案小编已经整理好了,历史科目的考试试卷和答案都出来了,小伙伴们可以看看自己还有哪些知识点是在复习的时候忽略的,做好接下来的巩固
2022届广东高三8月金太阳联考语文试题及答案
2021-08-30 17:29:06
2022届广东高三8月金太阳联考语文试题及答案小编已经整理好了,金太阳联考系列卷,针对广东地区的专项训练卷,正在使用的伙伴考完可以来答案圈核对一下答案!2022届广东高三8月金太
2022届金太阳联考高三开学考试系列答案