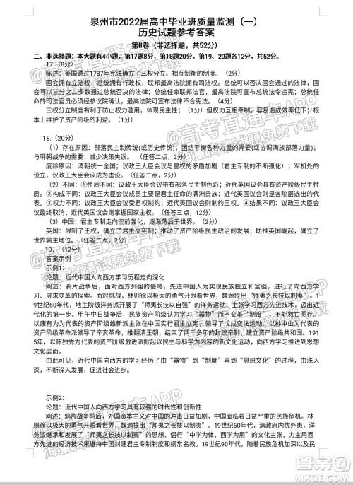
泉州市2022届高中毕业班质量监测一高三历史试题及答案小编已经整理好了,历史科目的考试试卷和答案都出来了,小伙伴们可以看看自己还有哪些知识点是在复习的时候忽略的,做好接下来的巩固学习!

本次联考的其他科目小编也有整理,需要的伙伴可以来答案圈搜索查看!










泉州市2022届高中毕业班质量监测一高三政治试题及答案
2021-08-30 16:44:04
泉州市2022届高中毕业班质量监测一高三政治试题及答案小编已经整理好了,伙伴们可以通过检测及时的发现自己对那些知识点的掌握不足,做好相应的巩固训练,感兴趣的伙伴可以来答案
泉州市2022届高中毕业班质量监测一高三生物试题及答案
2021-08-30 16:30:45
泉州市2022届高中毕业班质量监测一高三生物试题及答案小编已经整理好了,伙伴们可以通过检测及时的发现自己对那些知识点的掌握不足做好相应的巩固训练,感兴趣的伙伴可以来答案
泉州市2022届高中毕业班质量监测一高三化学试题及答案
2021-08-30 16:15:43
泉州市2022届高中毕业班质量监测一高三化学试题及答案小编已经整理好了,化学学科的各种知识点需要记忆的还是蛮多的,通过检测可以及时的发现自己对那些知识点的掌握不足做好相
泉州市2022届高中毕业班质量监测一高三物理试题及答案
2021-08-30 15:49:35
泉州市2022届高中毕业班质量监测一高三物理试题及答案小编已经整理好了,物理公式和理解记忆很重要,解题步骤中的得分点你是否都掌握了,感兴趣的伙伴可以来答案圈看看!泉州市2022