2022届山西金太阳高三开学第一次摸底考语文试题及答案小编已经收集整理好了,新高三年级的入学考试,考完的伙伴可以来答案圈核对答案哦!

本次联考的其他科目的答案小编也有整理在答案圈,大家需要核对参考的可以直接在对应的年级搜素查看












2021-2022年度河南省高三入学考试语文试题及答案
2021-08-17 08:25:01
2021-2022年度河南省高三入学考试语文试题及答案小编已经收集整理好了,新高三年级的入学考试,考完的伙伴可以来答案圈核对答案哦!2021-2022年度河南省高三入学考试语文试题及答
河南信阳市实验高级中学2021-2022学年高三毕业班开学摸底测试语文试题及答案
2021-08-07 09:36:26
河南信阳市实验高级中学2021-2022学年高三毕业班开学摸底测试语文试题及答案小编已经收集整理好了,新高三的预热性考试,需要核对答案的伙伴可以来答案圈查看!河南信阳市实验高
广东省2022届高三8月阶段性质量检测语文试题及答案
2021-08-06 17:37:38
广东省2022届高三8月阶段性质量检测语文试题及答案小编已经整理好了,新高三伙伴新的征程的开始,练习完的伙伴可以来答案圈核对答案哦!广东省2022届高三8月阶段性质量检测语文试
南京市2022届高三年级零模考前复习卷语文试题及答案
2021-08-06 08:04:45
南京市2022届高三年级零模考前复习卷语文试题及答案小编已经整理好了,新高三伙伴针对自己的定位和对接下来学习的目标和方向,练习完的伙伴可以来答案圈核对答案哦!南京市2022届
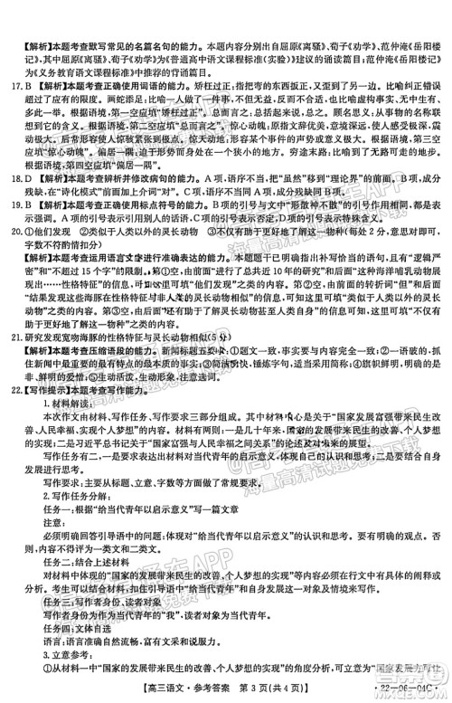
2022届金太阳联考高三开学考试系列答案