2021年晋中三模高三英语试题及答案小编已经收集整理好了,需要参考伙伴的来答案圈核对

本次联考的其他科目的答案小编也有整理在答案圈,大家需要核对参考的可以直接在对应得年级搜素查看














NCS20210607项目第二次模拟测试卷高三英语试题及答案
2021-04-25 17:13:52
NCS20210607项目第二次模拟测试卷高三英语试题及答案小编已经整理好了,感兴趣的伙伴可以来答案圈看看NCS20210607项目第二次模拟测试卷高三英语试题及答案本次联考的其他科目
中原名校2020-2021学年下期质量考评一高三英语试题及答案
2021-02-22 08:01:37
中原名校2020-2021学年下期质量考评一高三英语试题及答案小编已经收集整理好了,感兴趣的伙伴可以来答案圈查看中原名校2020-2021学年下期质量考评一高三英语试题及答案本次联
烟台2020-2021学年度第一学期期末学业水平诊断高三英语试题及答案
2021-02-01 16:59:40
烟台2020-2021学年度第一学期期末学业水平诊断高三英语试题及答案小编已经收集整理好了,感兴趣的伙伴可以来答案圈查看烟台2020-2021学年度第一学期期末学业水平诊断高三英语
2021年高考桂林市第一次联考调研考试高三英语试题及答案
2021-01-21 09:13:40
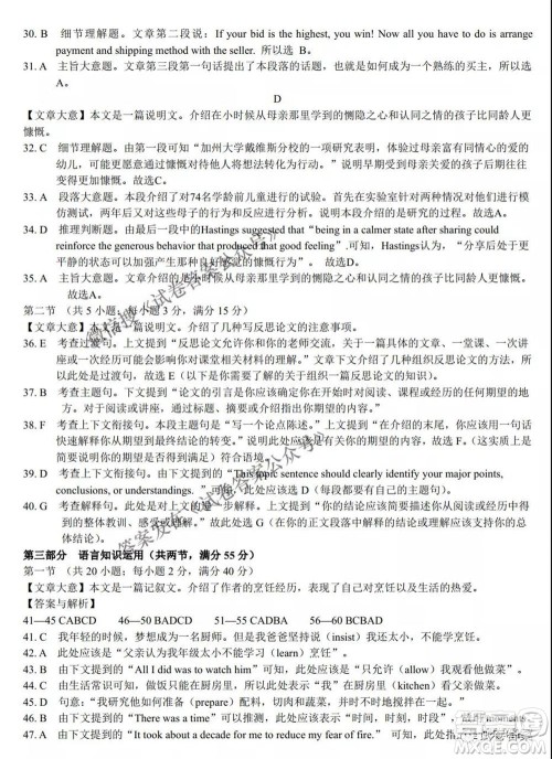
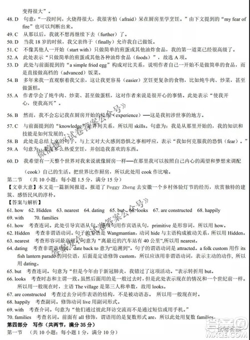
2021年高考桂林市第一次联考调研考试高三英语试题及答案小编已经收集整理好了,需要核对参考的伙伴可以来答案圈看看2021年高考桂林市第一次联考调研考试高三英语试题及答案本