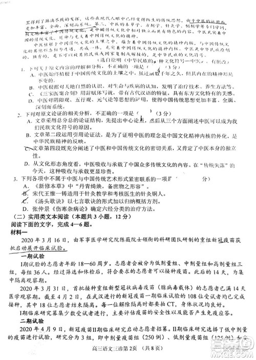
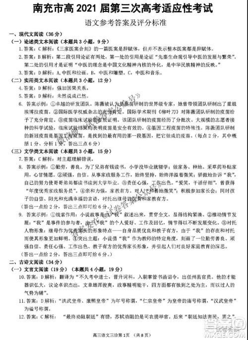
南充市高2021届第三次高考适应性考试语文试题及答案小编已经收集整理好了,需要参考伙伴的来答案圈核对

本次联考的其他科目的答案小编也有整理在答案圈,大家需要核对参考的可以直接在对应得年级搜素查看












东北三省三校2021年高三第三次联合模拟考试语文试题及答案
2021-05-06 07:50:06
东北三省三校2021年高三第三次联合模拟考试语文试题及答案小编已经整理好了,感兴趣的伙伴可以来答案圈查看!东北三省三校2021年高三第三次联合模拟考试语文试题及答案本次联考
凯里一中2021届高三模拟考试黄金三卷语文试题及答案
2021-05-01 09:42:35
凯里一中2021届高三模拟考试黄金三卷语文试题及答案小编整理在答案圈了,练习完得伙伴记得来核对一下看看自己对每天学习得知识掌握的怎么样凯里一中2021届高三模拟考试黄金三
宿州市2021届高三教学质量检测试题语文试题及答案
2021-04-30 08:08:25
宿州市2021届高三教学质量检测试题语文试题及答案小编已经整理好了,感兴趣的伙伴可以来答案圈查看!宿州市2021届高三教学质量检测试题语文试题及答案本次联考的其他科目的答案
2021云师大附中高考适应性月考八语文试题及答案
2021-04-29 17:07:54
2021云师大附中高考适应性月考八语文试题及答案小编已经整理好了,感兴趣的伙伴可以来答案圈看看2021云师大附中高考适应性月考八语文试题及答案本次联考的其他科目的答案小编