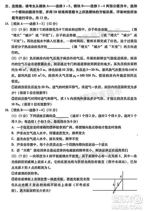
揭阳市2020-2021学年度高中三年级教学质量测试物理试题及答案小编已经收集整理好了!考完的伙伴来答案圈看看

本次联考的其他科目的答案小编已经收集整理好了,需要核对的伙伴可以来答案对应的年级搜索查看!












揭阳市2020-2021学年度高中三年级教学质量测试英语试题及答案
2021-02-24 11:46:26
揭阳市2020-2021学年度高中三年级教学质量测试英语试题及答案小编已经收集整理好了!考完的伙伴来答案圈看看揭阳市2020-2021学年度高中三年级教学质量测试英语试题及答案本次
揭阳市2020-2021学年度高中三年级教学质量测试语文试题及答案
2021-02-24 11:30:59
揭阳市2020-2021学年度高中三年级教学质量测试语文试题及答案小编已经收集整理好了!考完的伙伴来答案圈看看揭阳市2020-2021学年度高中三年级教学质量测试语文试题及答案本次
2021年广东金太阳高三2月联考物理试题及答案
2021-02-23 18:03:10
2021年广东金太阳高三2月联考物理试题及答案小编已经收集整理好了,练习完的伙伴可以来答案圈看看2021年广东金太阳高三2月联考物理试题及答案本次联考的其他科目的答案小编已
揭阳市2020-2021学年度高中三年级教学质量测试数学试题及答案
2021-02-23 16:34:49
揭阳市2020-2021学年度高中三年级教学质量测试数学试题及答案小编已经收集整理好了,练习完的伙伴可以来答案圈看看揭阳市2020-2021学年度高中三年级教学质量测试数学试题及答