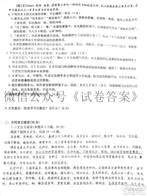
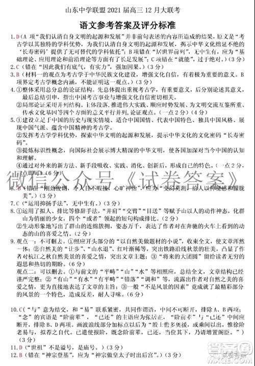
山东中学联盟2021届高三大联考语文试题及答案小编已经收集整理好了,需要核对参考的伙伴可以来答案圈看看

本次联考的其他科目的答案小编也有整理,需要核对参考的伙伴直接在答案圈对应的年级搜索即可查看











山东中学联盟2021届高三大联考数学试题及答案
2020-12-28 10:14:45
山东中学联盟2021届高三大联考数学试题及答案小编已经收集整理好了,需要核对参考的伙伴可以来答案圈看看山东中学联盟2021届高三大联考数学试题及答案本次联考的其他科目的答
百师联盟2021届高三一轮复习联考四新高考卷语文试题及答案
2020-12-28 08:13:59
百师联盟2021届高三一轮复习联考四新高考卷语文试题及答案小编已经收集整理好了,需要核对参考的伙伴可以来答案圈看看百师联盟2021届高三一轮复习联考四新高考卷语文试题及答
2021届皖江名校联盟高三第四次联考语文试题及答案
2020-12-25 16:12:40
2021届皖江名校联盟高三第四次联考语文试题及答案小编已经收集整理好了,需要核对参考的伙伴可以来答案圈看看2021届皖江名校联盟高三第四次联考语文试题及答案本次联考的其他
2021届广东金太阳12月联考高三语文试题及答案
2020-12-25 15:23:05
2021届广东金太阳12月联考高三语文试题及答案小编已经收集整理好了,需要核对参考的伙伴可以来答案圈看看2021届广东金太阳12月联考高三语文试题及答案本次联考的其他科目的答