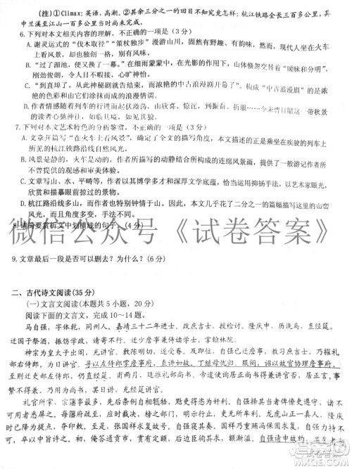
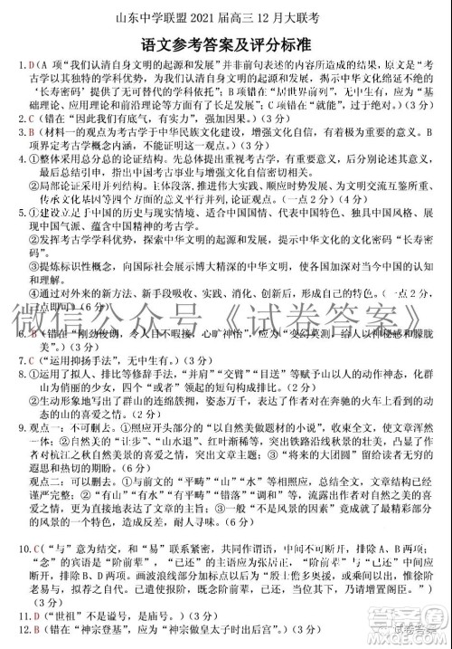
山东中学联盟2021届高三大联考语文试题及答案小编已经收集整理好了,需要核对参考的伙伴可以来答案圈看看

本次联考的其他科目的答案小编也有整理,需要核对参考的伙伴直接在答案圈对应的年级搜索即可查看











2020-2021学年全国百强名校领军考试12月高三语文试题及答案
2020-12-25 13:53:38
2020-2021学年全国百强名校领军考试12月高三语文试题及答案小编已经收集整理好了,需要核对参考的伙伴可以来答案圈看看2020-2021学年全国百强名校领军考试12月高三语文试题及
乐山市高中2021届第一次调查研究考试语文试题及答案
2020-12-25 13:46:22
乐山市高中2021届第一次调查研究考试语文试题及答案小编已经收集整理好了,需要核对参考的伙伴可以来答案圈看看乐山市高中2021届第一次调查研究考试语文试题及答案本次联考的
三湘名校教育联盟2021届高三第二次大联考语文试题及答案
2020-12-25 10:27:11
三湘名校教育联盟2021届高三第二次大联考语文试题及答案小编已经收集整理好了,需要核对参考的伙伴可以来答案圈看看三湘名校教育联盟2021届高三第二次大联考语文试题及答案本
2021届江西稳派高三12月联考语文试题及答案
2020-12-24 10:04:22
2021届江西稳派高三12月联考语文试题及答案小编已经收集整理好了,需要核对参考的伙伴可以来答案圈看看2021届江西稳派高三12月联考语文试题及答案本次联考的其他科目的答案小