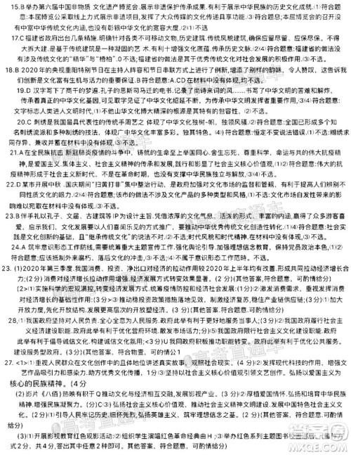
2021届九师联盟高三教学质量监测12月联考政治试题及答案小编已经整理好了,需要核对参考的伙伴来答案圈看看

本次联考的其他科目的答案小编也有整理,需要核对参考的伙伴直接在答案圈对应的年级搜索即可查看








2021湖北九师联盟高三新高考2月考试政治试题及答案
2021-02-25 09:17:35
2021湖北九师联盟高三新高考2月考试政治试题及答案小编已经收集整理好了!考完的伙伴来答案圈看看!2021湖北九师联盟高三新高考2月考试政治试题及答案本次联考的其他科目的答案
2021届南通一模政治试题及答案
2021-02-24 18:08:00
2021届南通一模政治试题及答案小编已经收集整理好了!考完的伙伴来答案圈看看!南通、常州、徐州、扬州、镇江、宿迁、淮安、苏州、泰州为一套考试题!2021届南通一模政治试题及答
揭阳市2020-2021学年度高中三年级教学质量测试政治试题及答案
2021-02-24 14:28:26
揭阳市2020-2021学年度高中三年级教学质量测试政治试题及答案小编已经收集整理好了!考完的伙伴来答案圈看看揭阳市2020-2021学年度高中三年级教学质量测试政治试题及答案本次
烟台2020-2021学年度第一学期期末学业水平诊断高三政治试题及答案
2021-02-01 16:25:51
烟台2020-2021学年度第一学期期末学业水平诊断高三政治试题及答案小编已经收集整理好了,感兴趣的伙伴可以来答案圈查看烟台2020-2021学年度第一学期期末学业水平诊断高三政治