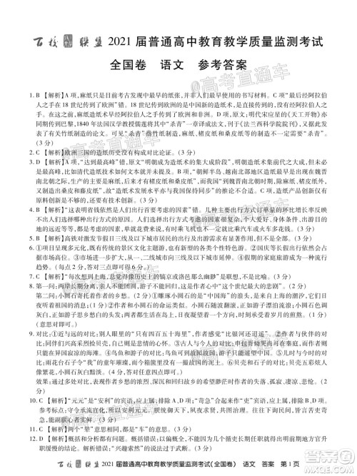
2021届百校联盟12月联考全国卷语文试题及答案小编已经整理好了,需要核对参考的伙伴来答案圈看看

本次联考的其他科目的答案小编也有整理,需要核对参考的伙伴直接在答案圈对应的年级搜索即可查看











江南十校2021届高三第二次联考语文试题及答案
2020-12-18 14:47:59
江南十校2021届高三第二次联考语文试题及答案小编已经整理好了,需要核对参考的伙伴来答案圈看看江南十校2021届高三第二次联考语文试题及答案本次联考的其他科目的答案小编也
2021届百校联盟12月联考全国卷新高考地理试题及答案
2020-12-18 13:46:06
2021届百校联盟12月联考全国卷新高考地理试题及答案小编已经整理好了,需要核对参考的伙伴来答案圈看看2021届百校联盟12月联考全国卷新高考地理试题及答案本次联考的其他科目
2021届百校联盟12月联考全国卷新高考生物试题及答案
2020-12-18 13:27:26
2021届百校联盟12月联考全国卷新高考生物试题及答案小编已经整理好了,需要核对参考的伙伴来答案圈看看2021届百校联盟12月联考全国卷新高考生物试题及答案本次联考的其他科目
2021届百校联盟12月联考全国卷新高考化学试题及答案
2020-12-18 11:42:53
2021届百校联盟12月联考全国卷新高考化学试题及答案小编已经整理好了,需要核对参考的伙伴来答案圈看看2021届百校联盟12月联考全国卷新高考化学试题及答案本次联考的其他科目
2021百校联盟系列答案