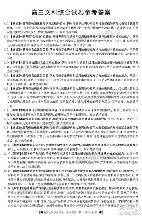
2020年金太阳6月百万联考全国I卷8001C文科综合试题及答案小编已经整理好了,需要参考的伙伴来看看

本次联考系列的其他科目的答案小编也有整理收集,大家可以根据自己的需要在高三年级搜索查看




















2020年金太阳6月百万联考全国I卷8001C理科数学试题及答案
2020-07-01 17:09:01
2020年金太阳6月百万联考全国I卷8001C理科数学试题及答案小编已经整理好了,需要参考的伙伴来看看2020年金太阳6月百万联考全国I卷8001C理科数学试题及答案本次联考系列的其他
2020年金太阳6月百万联考全国I卷8001C文科数学试题及答案
2020-07-01 16:57:45
2020年金太阳6月百万联考全国I卷8001C文科数学试题及答案小编已经整理好了,需要参考的伙伴来看看2020年金太阳6月百万联考全国I卷8001C文科数学试题及答案本次联考系列的其他
2020年金太阳6月百万联考全国I卷8001C语文试题及答案
2020-07-01 16:49:38
2020年金太阳6月百万联考全国I卷8001C语文试题及答案小编已经整理好了,需要参考的伙伴来看看2020年金太阳6月百万联考全国I卷8001C语文试题及答案本次联考系列的其他科目的答
2020年高考全国卷考前冲刺演练精品密卷II文科综合试题及答案
2020-07-01 15:56:24
2020年高考全国卷考前冲刺演练精品密卷II文科综合试题及答案小编已经收集整理好了,需要核对参考的伙伴来答案圈看看2020年高考全国卷考前冲刺演练精品密卷II文科综合试题及答