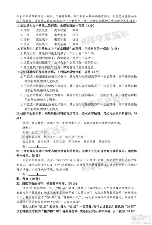
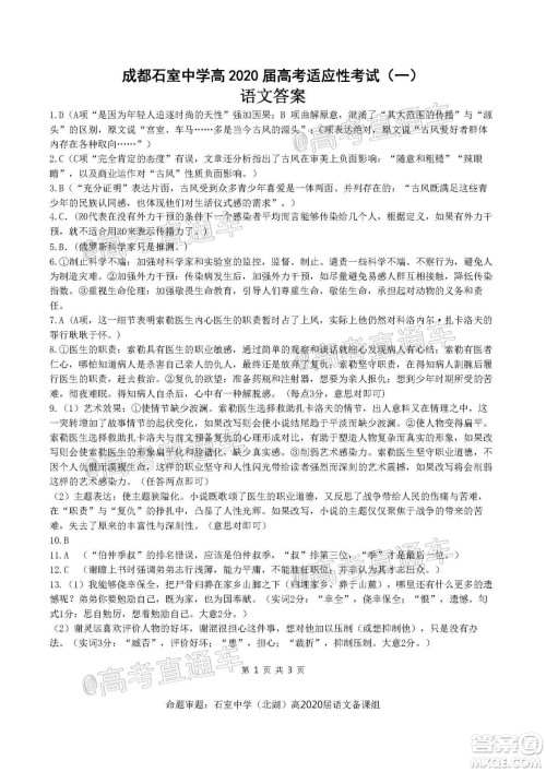
成都石室中学高2020届高考适应性考试一语文试题及答案小编已经收集整理在答案圈了,大家在练习完可以来核对看看

本次联考的其他科目的答案小编也有整理,需要的伙伴可以直接在答案圈高三年级搜索查看













2020年江西稳派学术联盟6月联考语文试题及答案
2020-06-16 15:45:14
2020年江西稳派学术联盟6月联考语文试题及答案小编已经收集整理在答案圈了,大家在练习完可以来核对看看2020年江西稳派学术联盟6月联考语文试题及答案本次联考的其他科目的答
2020年大同三模高三语文试题及答案
2020-06-16 15:27:18
2020年大同三模高三语文试题及答案小编已经收集整理在答案圈了,大家在练习完可以来核对看看2020年大同三模高三语文试题及答案本次联考的其他科目的答案小编也有整理,需要的伙
百校联盟2020届高三6月联考全国I卷语文试题及答案
2020-06-16 14:20:50
百校联盟2020届高三6月联考全国I卷语文试题及答案小编已经收集整理在答案圈了,大家在练习完可以来核对看看百校联盟2020届高三6月联考全国I卷语文试题及答案本次联考的其他科
天一大联考2019-2020学年海南省高三年级第五次模拟考试语文试题及答案
2020-06-16 11:16:40
天一大联考2019-2020学年海南省高三年级第五次模拟考试语文试题及答案小编已经收集整理在答案圈了,大家在练习完可以来核对看看天一大联考2019-2020学年海南省高三年级第五次