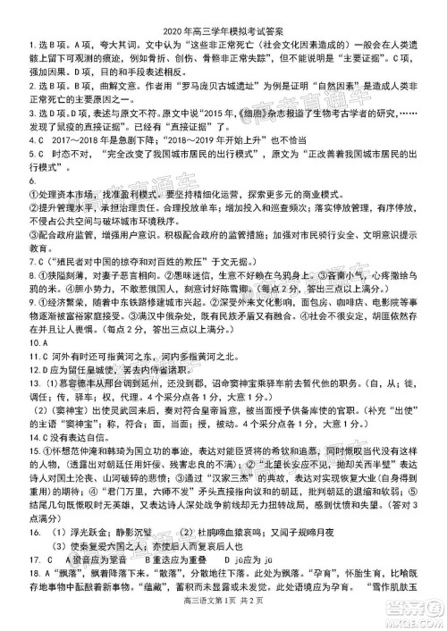
2020年哈三中三模高三语文试题及答案小编已经收集整理好了,大家需要的可以来答案圈看看。

本次联考的其他科目的答案小编也有整理,需要的伙伴可以直接在答案圈高三年级搜索查看














2020年韶关二模高三语文试题及答案
2020-06-04 15:08:44
2020年韶关二模高三语文试题及答案小编已经收集整理好了,大家需要的可以来答案圈看看。2020年韶关二模高三语文试题及答案本次联考的其他科目的答案小编也有整理,需要的伙伴可
肇庆2019-2020学年高考质量监测考试高三语文试题及答案
2020-06-02 18:56:27
肇庆2019-2020学年高考质量监测考试高三语文试题及答案小编已经收集整理好了,大家需要的可以来答案圈看看肇庆2019-2020学年高考质量监测考试高三语文试题及答案本次联考的其
2020年泰安二模高三语文试题及答案
2020-05-22 15:12:36
2020年泰安二模高三语文试题及答案小编已经整理在答案了,需要参考的伙伴可以来看看2020年泰安二模高三语文试题及答案本次联考的其他科目的答案小编也有整理,需要的伙伴可以直
上饶市2020届第三次高考模拟考试高三语文试题及答案
2020-05-22 11:37:39
上饶市2020届第三次高考模拟考试高三语文试题及答案小编已经整理在答案了,需要参考的伙伴可以来看看上饶市2020届第三次高考模拟考试高三语文试题及答案本次联考的其他科目的