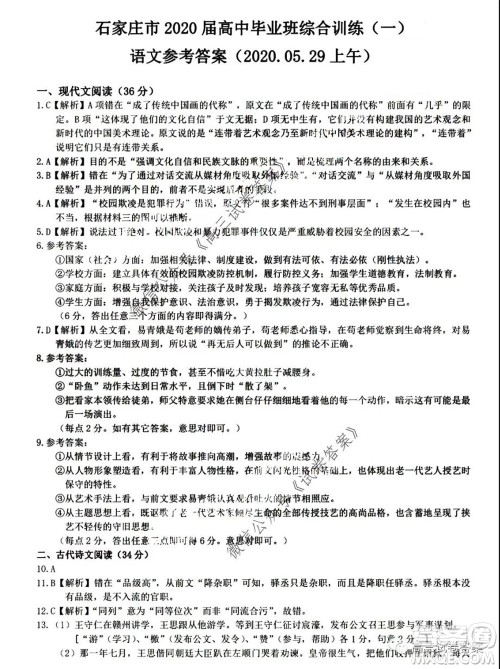
石家庄市2020届高中毕业班综合训练一语文答案小编已经整理好了,感兴趣的伙伴来答案圈查看

本次联考的其他科目的答案小编也有收集整理,需要的伙伴可以直接在答案圈高三年级搜索查看



铭文文化超级考卷教材基础知识复习2020江西中考语文答案
2020-05-29 18:10:43
小编这次收集整理的是超级考卷教材基础知识复习2020江西中考语文的答案,使用这本练习册的可以做完了之后来看看,检查一下自己做对了没有,不要直接照抄答案哦,其他学科的和其他年
超级考卷2020江西中考23套汇编语文答案
2020-05-29 17:47:26
小编这次收集整理的是超级考卷2020江西中考23套汇编语文的答案,使用这本练习册的可以来检查一下,看看自己做的对不对,不要直接照抄答案哦,当然其他学科的和其他年级的也有,直接站
68所教学教科所2020年毕业升学完全练考卷语文答案
2020-05-29 09:58:52
小编这次收集整理的是68所教学教科所2020年毕业升学完全练考卷语文的答案,使用这本练习册的可以来检查一下,看看自己做的对不对,不要直接照抄答案哦!68所教学教科所2020年毕业升
浙江工商大学出版社2020中考必备3年中考卷2年模拟卷语文答案
2020-05-27 17:13:49
2020中考必备3年中考卷2年模拟卷语文的答案小编收集整理如下,做完了之后可以来检查一下,看看自己做的对不对,不要直接照抄答案,其他学科的和其他年级的直接站内搜书名吧!浙江工商