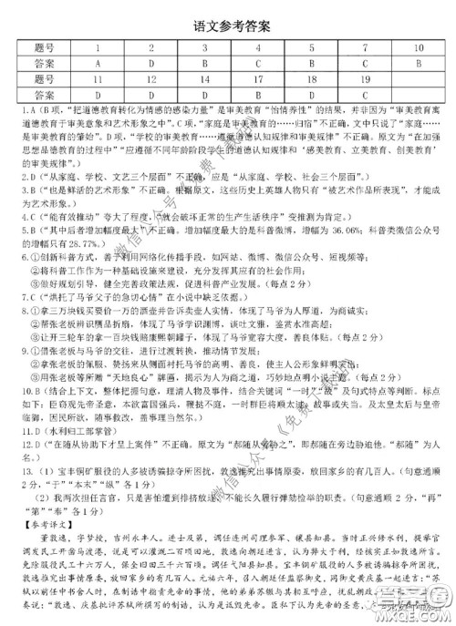
2020年金榜教育高三五月联考F020语文试题及答案小编已经整理在答案圈,练习完的伙伴可以来核对看看哦!

本次联考的其他科目的答案小编也有整理,需要的伙伴可以直接在答案圈高三年级搜索查看











2020年金榜教育高三五月联考F020文科数学答案
2020-05-09 09:53:11
2020年金榜教育高三五月联考F020文科数学答案小编已经整理在答案圈,练习完的伙伴可以来核对看看哦!2020年金榜教育高三五月联考F020文科数学答案本次联考的其他科目的答案小
2020年金榜教育高三五月联考F020理科数学试题及答案
2020-05-09 09:41:23
2020年金榜教育高三五月联考F020理科数学试题及答案小编已经整理在答案圈,练习完的伙伴可以来核对看看哦!2020年金榜教育高三五月联考F020理科数学试题及答案本次联考的其他
启光教育2020年5月普通高等学校招生全国统一模拟考试语文试题及答案
2020-05-08 17:04:18
启光教育2020年5月普通高等学校招生全国统一模拟考试语文试题及答案小编已经整理在答案圈,练习完的伙伴可以来核对看看哦!启光教育2020年5月普通高等学校招生全国统一模拟考
百师联盟2020届高三复习诊断联考全国卷语文试题及答案
2020-05-08 16:26:24
百师联盟2020届高三复习诊断联考全国卷语文试题及答案小编已经整理在答案圈,练习完的伙伴可以来核对看看哦!百师联盟2020届高三复习诊断联考全国卷语文试题及答案本次联考的