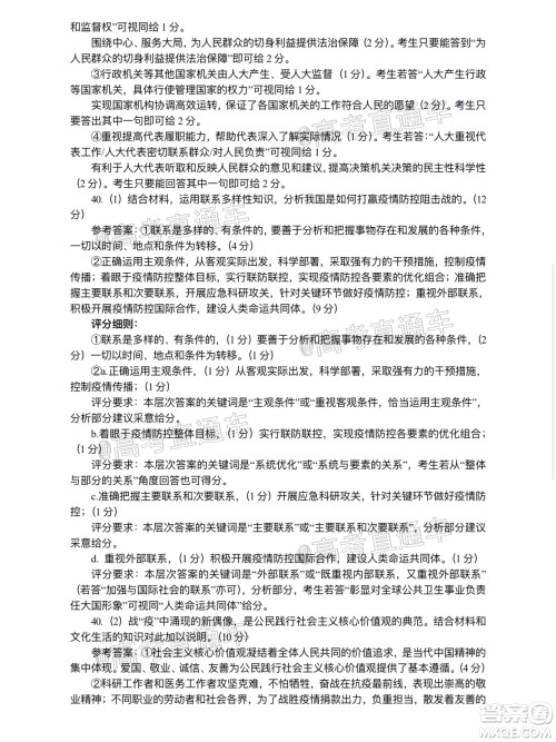
厦门市2020届高中毕业班第一次质量检查文科综合试题及答案小编已经整理在答案圈,练习完的伙伴可以来核对看看哦

本次联考的其他科目的答案小编也有整理,需要的伙伴可以直接在答案圈高三年级搜索查看





















宜昌市2020届高三4月线上统一调研测试文科综合试题及答案
2020-04-26 16:07:49
宜昌市2020届高三4月线上统一调研测试文科综合试题及答案小编已经整理在答案圈,练习完的伙伴可以来核对看看哦宜昌市2020届高三4月线上统一调研测试文科综合试题及答案本次联
2020年湖北省高三4月线上调研考试文科综合试题及答案
2020-04-26 15:40:36
2020年湖北省高三4月线上调研考试文科综合试题及答案小编已经整理在答案圈,练习完的伙伴可以来核对看看哦2020年湖北省高三4月线上调研考试文科综合试题及答案本次联考的其他
蚌埠市2020届高三年级第三次教学质量检查考试文科综合试题及答案
2020-04-26 15:08:08
蚌埠市2020届高三年级第三次教学质量检查考试文科综合试题及答案小编已经整理在答案圈,练习完的伙伴可以来核对看看哦蚌埠市2020届高三年级第三次教学质量检查考试文科综合试
厦门市2020届高中毕业班第一次质量检查理科数学试题及答案
2020-04-26 11:10:47
厦门市2020届高中毕业班第一次质量检查理科数学试题及答案小编已经整理在答案圈,练习完的伙伴可以来核对看看哦厦门市2020届高中毕业班第一次质量检查理科数学试题及答案本次