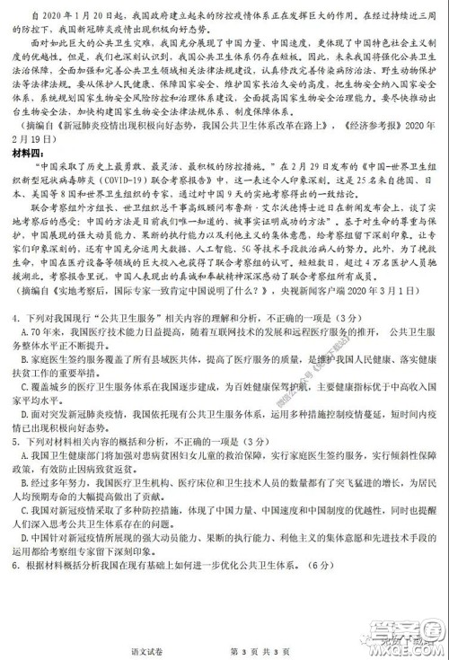
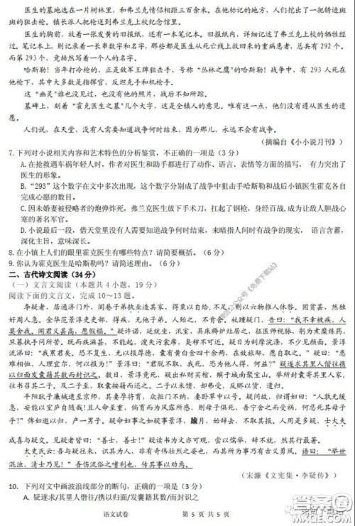
2020年荆门市高三年级高考模拟考试语文试题及答案小编已经整理好了,需要核对参考的伙伴练习完就来答案圈核对吧!

本次联考的其他科目的答案小编也有整理,需要的伙伴可以直接在答案圈高三年级搜索查看












许昌济源平顶山2020年高三第二次质量检测语文试题及答案
2020-04-19 09:45:45
许昌济源平顶山2020年高三第二次质量检测语文试题及答案小编已经整理好了,需要核对参考的伙伴练习完就来答案圈核对吧!许昌济源平顶山2020年高三第二次质量检测语文试题及答案
潍坊市2020届高三下学期高考模拟考试语文试题及答案
2020-04-19 09:07:41
潍坊市2020届高三下学期高考模拟考试语文试题及答案小编已经整理好了,需要核对参考的伙伴练习完就来答案圈核对吧!潍坊市2020届高三下学期高考模拟考试语文试题及答案本次联考
2020年新乡市高三第二次模拟考试语文试题及答案
2020-04-17 16:25:12
2020年新乡市高三第二次模拟考试语文试题及答案小编已经整理好了,需要核对参考的伙伴练习完就来答案圈核对吧!2020年新乡市高三第二次模拟考试语文试题及答案本次联考的其他科
济南2020年4月高三模拟考试语文试题及答案
2020-04-17 14:04:23
济南2020年4月高三模拟考试语文试题及答案小编已经整理好了,需要核对参考的伙伴练习完就来答案圈核对吧!济南2020年4月高三模拟考试语文试题及答案本次联考的其他科目的答案小