安阳市2020届高三年级第二次模拟考试语文答案小编已经整理好了,需要核对参考的伙伴练习完就来答案圈核对吧!

本次联考的其他科目的答案小编也有整理,需要的伙伴可以直接在答案圈高三年级搜索查看




安阳市2020届高三年级第二次模拟考试文科数学答案
2020-04-17 08:16:44
安阳市2020届高三年级第二次模拟考试文科数学答案小编已经整理好了,需要核对参考的伙伴练习完就来答案圈核对吧!安阳市2020届高三年级第二次模拟考试文科数学答案本次联考的其
安阳市2020届高三年级第二次模拟考试理科数学答案
2020-04-16 17:21:57
安阳市2020届高三年级第二次模拟考试理科数学答案小编已经整理好了,需要核对参考的伙伴练习完就来答案圈核对吧!安阳市2020届高三年级第二次模拟考试理科数学答案本次联考的其
河北衡水中学2020届全国高三第二次联合考试语文答案
2020-04-16 16:06:19
河北衡水中学2020届全国高三第二次联合考试语文答案小编已经整理好了,需要核对参考的伙伴练习完就来答案圈核对吧!河北衡水中学2020届全国高三第二次联合考试语文答案本次联考
百校联盟2020届高考复习全程精练模拟卷二全国I卷语文答案
2020-04-15 14:02:13
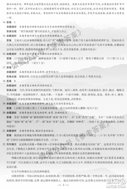
百校联盟2020届高考复习全程精练模拟卷二全国I卷语文答案小编已经整理在答案圈了,感兴趣的伙伴可以来看看百校联盟2020届高考复习全程精练模拟卷二全国I卷语文答案本次联考的