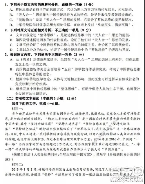
福州市2020届高三毕业班3月适应性练习卷语文试题及答案小编已经整理好了,大家在练习后可以核对下,做好每天学习巩固

本次联考的其他科目的答案小编也有收集整理,需要的伙伴可以直接在答案圈高三年级搜索查看












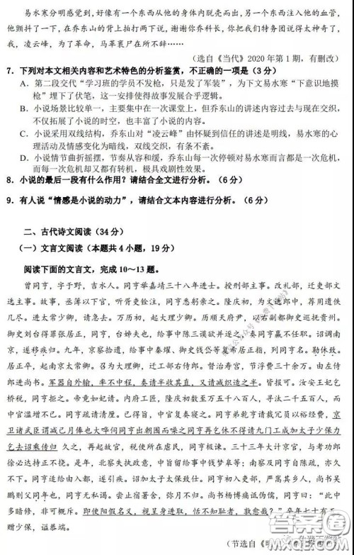
2020年普通高等学校招生全国统一考试高考仿真模拟信息卷押题卷六语文试题及答案
2020-03-05 14:39:48
2020年普通高等学校招生全国统一考试高考仿真模拟信息卷押题卷六语文试题及答案小编已经整理好了,大家在练习后可以核对下,做好每天学习巩固2020年普通高等学校招生全国统一考
山东省六地市部分学校2020年3月线上考试语文试题及答案
2020-03-05 11:08:06
山东省六地市部分学校2020年3月线上考试语文试题及答案小编已经整理好了,大家在练习后可以核对下,做好每天学习巩固山东省六地市部分学校2020年3月线上考试语文试题及答案本次
2020年驻马店市高三年级3月线上模拟测试语文试题及答案
2020-03-05 10:55:22
2020年驻马店市高三年级3月线上模拟测试语文试题及答案小编已经整理好了,大家在练习后可以核对下,做好每天学习巩固2020年驻马店市高三年级3月线上模拟测试语文试题及答案本次
2020届金太阳2月线上联考语文试题及答案
2020-03-03 17:34:40
2020届金太阳2月线上联考语文试题及答案小编已经整理好了,大家在练习后可以核对下,做好每天学习巩固2020届金太阳2月线上联考语文试题及答案本次联考的其他科目的答案小编也有