首页小学初中高中专题
当前位置:首页 > 高中答案网 > 高中三年级答案

皖江名校联盟2020届高三12月份联考语文试题及答案

时间:2019-12-23 19:05:52    作者:答案圈
标签:
皖江名校联盟高三联考

皖江名校联盟2020届高三12月份联考语文试题及答案小编已经整理好了,需要核对答案的伙伴可以来答案圈看看9W9答案圈

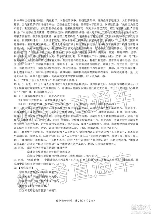
皖江名校联盟2020届高三12月份联考语文试题及答案9W9答案圈

皖江名校联盟2020届高三12月份联考语文试题及答案

本次联考的其他科目的答案小编也有整理,需要核对参考的伙伴直接在答案圈高三年级搜索即可查看9W9答案圈

皖江名校联盟2020届高三12月份联考语文试题及答案9W9答案圈

皖江名校联盟2020届高三12月份联考语文试题及答案9W9答案圈

皖江名校联盟2020届高三12月份联考语文试题及答案9W9答案圈

皖江名校联盟2020届高三12月份联考语文试题及答案9W9答案圈

皖江名校联盟2020届高三12月份联考语文试题及答案9W9答案圈

皖江名校联盟2020届高三12月份联考语文试题及答案9W9答案圈

皖江名校联盟2020届高三12月份联考语文试题及答案9W9答案圈

皖江名校联盟2020届高三12月份联考语文试题及答案9W9答案圈

皖江名校联盟2020届高三12月份联考语文试题及答案9W9答案圈

皖江名校联盟2020届高三12月份联考语文试题及答案9W9答案圈

查看更多答案
相关文章
专题推荐

2025年春顶尖课课练下册系列答案

2025黄冈小状元作业本下册答案

2025精彩练习就练这一本系列答案

2025金学典同步解析与测评学练考答案

2024年春一课一练创新练习下册系列答案

2024年高三联考试卷汇总

相关专题
课后作业答案
数学
语文
英语
历史
地理
政治
物理
化学
生物
其他
网友留言
最新更新
2025湘豫名校联考高三春季学期第三次模拟考试化学答案
高三模拟考试 2025高三模拟考试 2025高三模拟试卷答案 2025高三模拟考试答案 高三模拟试卷 高三模拟
2025湘豫名校联考高三春季学期第三次模拟考试物理答案
高三模拟考试 2025高三模拟考试 2025高三模拟试卷答案 2025高三模拟考试答案 高三模拟试卷 高三模拟
2025湘豫名校联考高三春季学期第三次模拟考试语文答案
高三模拟考试 2025高三模拟考试 2025高三模拟试卷答案 2025高三模拟考试答案 高三模拟试卷 高三模拟
2025届百师联盟高三冲刺卷四英语答案
高三模拟考试 2025高三模拟考试 2025高三模拟试卷答案 2025高三模拟考试答案 高三模拟试卷 高三模拟