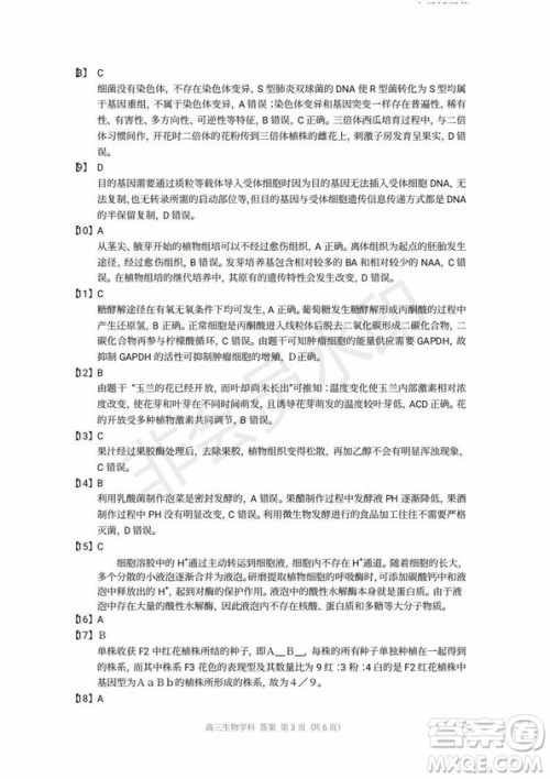
这次整理的是浙江七彩阳光联盟的期初联考生物的考试答案,伙伴们考完可以核对看看及时的做好纠错巩固

此次联考的其他科目的答案小编也有整理,大家直接在答案圈搜索“七彩阳光联盟”即可搜到














2019学年第一学期浙江七彩阳光联盟期初联考政治历史试题及答案
2019-09-05 10:07:46
这次整理的是浙江七彩阳光联盟的政治历史答案,两科答案放在一起了需要参考的伙伴要注意哦!2019学年第一学期浙江七彩阳光联盟期初联考政治历史试题及答案此次联考的其他科目的
2019学年第一学期浙江七彩阳光联盟期初联考数学试题及答案
2019-09-05 09:51:24
浙江七彩阳光联盟一直都是一个很棒的教育机构,其组织编写的试卷更是很具辅导价值,这里小编整理了其联考的试卷答案,希望对大家有帮助2019学年第一学期浙江七彩阳光联盟期初联考
2019学年第一学期浙江七彩阳光联盟期初联考高三年级语文试题及答案
2019-09-04 09:25:04
2019学年第一学期浙江七彩阳光联盟期初联考高三年级语文试题及答案小编已经收集整理好了,需要核对的伙伴赶快来看看吧2019学年第一学期浙江七彩阳光联盟期初联考高三年级语文