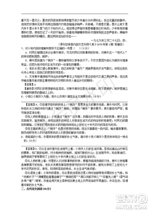
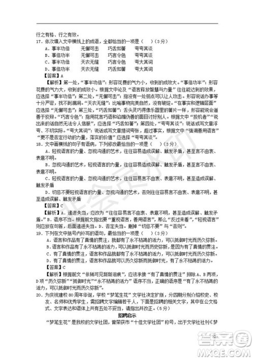
湖北省部分重点中学2020届高三新起点联考考试语文试题及答案解析小编已经收集整理在答案圈了,练习完的伙伴来看看吧!

本次考试的其他科目的答案小编也有整理需要参考的伙伴可以在答案圈直接搜索即可查看














2019-2020学年度湖北省部分重点中学上学期新高三起点考试英语试题及答案
2019-08-20 16:14:28
2019-2020学年度湖北省部分重点中学上学期新高三起点考试英语试题及答案小编已经收集整理好了,需要核对参考的伙伴注意查看哦2019-2020学年度湖北省部分重点中学上学期新高三
湖北省部分重点中学2018-2019学年度下学期期末联考高一数学试卷及答案
2019-06-28 08:54:25
小编收集整理了湖北省部分重点中学2018-2019学年度下学期期末联考高一数学试卷及答案,需要答案的学生及时核对哦湖北省部分重点中学2018-2019学年度下学期期末联考高一数学试
湖北省部分重点中学2019届高三第一次联考理科综合参考答案
2018-11-13 17:32:49
湖北省部分重点中学2019届高三第一次联考理科综合参考答案,小编收集在答案圈了,有需要的小伙伴快来看看吧湖北省部分重点中学2019届高三第一次联考理科综合参考答案小编收集了
湖北省部分重点中学2019届高三第一次联考英语参考答案
2018-11-13 17:24:50
湖北省部分重点中学2019届高三第一次联考英语参考答案,小编收集在答案圈了,需要答案的学生请及时查看湖北省部分重点中学2019届高三第一次联考英语参考答案本次考试的参考答案