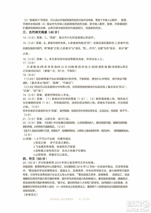
2019年浙江教育绿色评价联盟适应性试卷高三语文参考答案小编已经收集整理好了感兴趣的伙伴练习后来答案圈看看

本次模考的其他科目的答案小编也有整理收集,大家直接在答案圈搜索即可



考后还有校考,不能放松专业的学习,同时每天还要花一个小时左右的时间对文科课进行复习,要保证与基本的知识不能忘记。等到校考全部结束后全力冲刺文化课。对于从学校班级单独出来学习艺考的学生不建议再回到原班级学习。因为他们一般的来说一轮复习已经结束了,二轮复习的速度非常快而且也加深难度了,对于脱离文化课学习已经两个月的艺考生来说,他们更需要有针对性的复习。所以可以选择一个封闭式的专门针对艺考生的培训机构,重新系统的复习。切记不要在外面单独补课,这样的复习不够系统,而且也没有学习的氛围。最后祝所有艺考生心想事成,艺考加油!
2019年浙江教育绿色评价联盟适应性试卷高三数学参考答案
2019-05-24 08:44:15
2019年浙江教育绿色评价联盟适应性试卷高三数学参考答案小编已经收集整理好了感兴趣的伙伴练习后来答案圈看看2019年浙江教育绿色评价联盟适应性试卷高三数学参考答案本次模
2019年吉林三模高三语文参考答案
2019-03-25 17:01:37
小编收集了2019年吉林三模高三语文参考答案,需要的学生请及时核对吧2019年吉林三模高三语文参考答案吉林市普通中学2018-2019学年度高中毕业班第三次调研测试语文参考答案收
2019年3月湛江一模高三语文参考答案
2019-03-21 12:45:00
2019年3月湛江一模高三语文参考答案收集完整啦,做完请及时核对吧2019年3月湛江一模高三语文参考答案本次考试答案收集完毕,考完后可以及时了解一下高三学生有什么办法可以快速
2019年3月陕西二检高三语文参考答案
2019-03-19 16:29:02
2019年3月陕西二检高三语文参考答案,已经完整的收集在答案圈中了,做完后即可核对哦2019年3月陕西二检高三语文参考答案本次考试是陕西省2019年高三第二次教学质量检测,答案收集