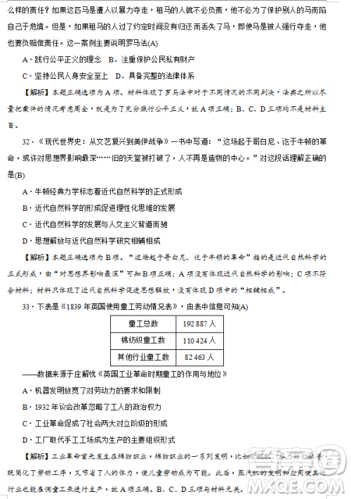
小编收集了2019年炎德大联考湖南师大附中高三月考试卷七文理综试题及答案需要答案的学生请及时核对吧



























































2019年炎德大联考湖南师大附中高三月考试卷七文理数试题及答案
2019-04-28 16:08:01
小编收集了2019年炎德大联考湖南师大附中高三月考试卷七文理数试题及答案,需要即可核对哦2019年炎德大联考湖南师大附中高三月考试卷七文数试题及答案2019年炎德大联考湖南师
2019年炎德大联考湖南师大附中高三月考试卷七英语试题及答案
2019-04-28 15:52:29
小编收集了2019年炎德大联考湖南师大附中高三月考试卷七英语试题及答案,需要答案的学生可以及时核对起来了2019年炎德大联考湖南师大附中高三月考试卷七英语试题及答案
2019年炎德大联考湖南师大附中高三月考试卷七语文试题及答案
2019-04-28 15:37:13
小编收集了2019年炎德大联考湖南师大附中高三月考试卷七语文试题及答案,需要即可查看哦2019年炎德大联考湖南师大附中高三月考试卷七语文试题及答案2019年炎德大联考湖南师大
2019年4月安徽金太阳英语参考答案
2019-04-28 14:40:51
小编收集了2019年4月安徽金太阳英语参考答案,考完后及时检查核对吧2019年4月安徽金太阳英语参考答案