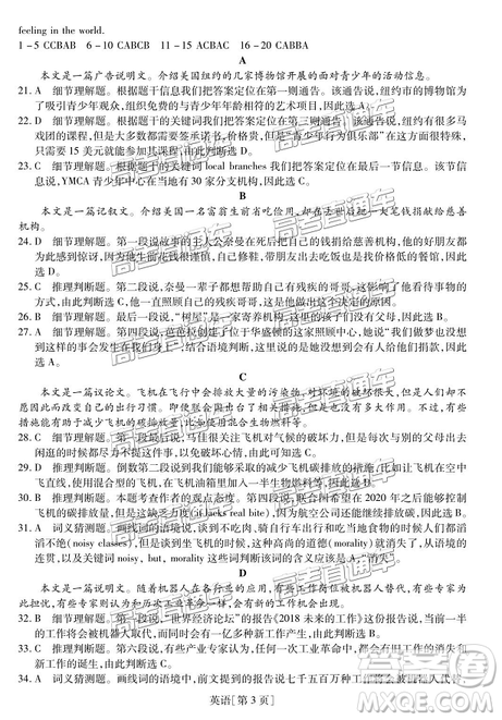
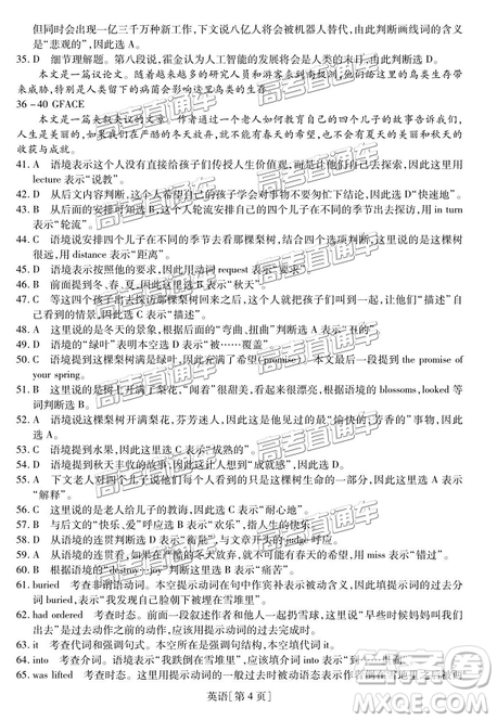
小编已经完整的收集了2019年南昌二模英语试题及参考答案,需要答案的小伙伴们一定要认真检查核对哦

NCS20190607项目第二次模拟测试卷英语试题及参考答案收集完整了,快来检查吧














2019年咸阳三模语文试题及参考答案
2019-04-28 08:11:34
小编收集了2019年咸阳三模语文试题及参考答案,需要答案的学生一定要及时进行检查核对哦2019年咸阳三模语文试题及参考答案咸阳市2019年高考模拟检测三语文试题及答案收集完整
2019年高三新乡三模语文参考答案
2019-04-27 11:58:38
小编收集了2019年高三新乡三模语文参考答案,需要答案的学生可以及时核对了解哦2019年高三新乡三模语文参考答案
2019年炎德英才大联考长沙市一中高三月考试卷九理科综合答案
2019-04-27 11:23:42
小编收集了2019年炎德英才大联考长沙市一中高三月考试卷九理科综合答案,考完后需要答案核对的小伙伴请及时了解哦2019年炎德英才大联考长沙市一中高三月考试卷九理科综合答案
2019年高考名校联考冲刺卷文理综参考答案
2019-04-27 10:52:28
小编收集了2019年高考名校联考冲刺卷文理综参考答案,需要答案的学生可以及时核对起来的。2019年高考名校联考冲刺卷文综参考答案2019年高考名校联考冲刺卷理综参考答案