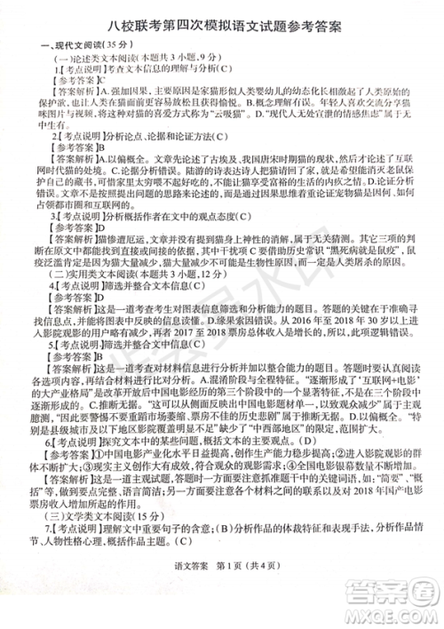
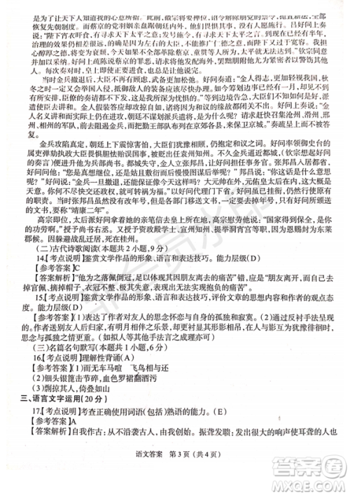
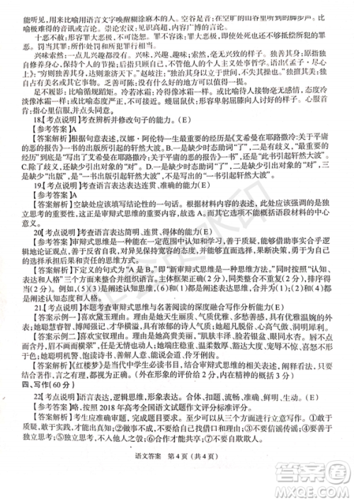
小编收集了2019年4月陕西省西安地区八校高三联考语文试题及答案,做完后及时查看标准答案哦

本次收集的是西安地区八校联考的答案,答案还是很详细完整的,快了解一下吧














1.培养自己的兴趣。人们都说兴趣是最好的老师,在学习中我们要通过不断的总结明确自己努力的方向,借此培养自己某方面的兴趣,加强研究,做到既全面又突出。
2.端正态度。从初中到高中,学习任务会进一步加重,学习的内容更广泛、程度更深。面对这样的转变,你要正确看待学业加重带来的压力,调整心态,坚信一步一个脚印去学习,总能把它们学好。
3.收放心。高中三年,时间短,任务重,精力不可乱用;也不要自作聪明,不听任课教师的安排,自己想当然地学习。
2019年河北省高三阶段性调研考试理数试题及参考答案
2019-04-23 10:02:24
小编收集了2019年河北省高三阶段性调研考试理数试题及参考答案,答案详细解析步骤精确,需要快来看看哦2019年河北省高三阶段性调研考试理数试题及参考答案本次收集的是河北省高
2019年普通高等学校招生全国统一考试押题卷一理科综合答案
2019-04-23 09:38:57
小编收集了2019年普通高等学校招生全国统一考试押题卷一理科综合答案,需要答案的学生可以及时了解哦2019年普通高等学校招生全国统一考试押题卷一理科综合答案怎样学好高中理
2019年四川省百校高三模拟冲刺卷文理综答案
2019-04-23 09:24:43
2019年四川省百校高三模拟冲刺卷文理综答案收集完整了,需要即可核对2019年四川省百校高三模拟冲刺卷文综答案2019年四川省百校高三模拟冲刺卷理综答案高考近在眼前,考生和家长
2019年普通高等学校招生全国统一考试押题卷一文综答案
2019-04-23 09:19:32
小编收集了2019年普通高等学校招生全国统一考试押题卷一文综答案,考完后及时更新哦2019年普通高等学校招生全国统一考试押题卷一文综答案高中文综历史,该如何打好基础?历史打好