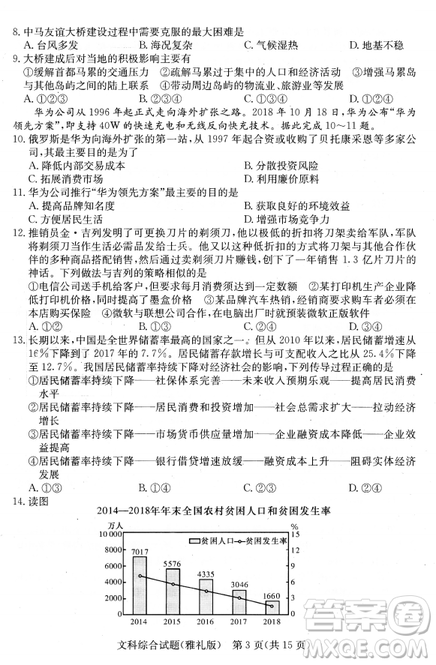
小编收集了2019年雅礼中学高三第八次月考文理综试题及答案,需要的学生可以及时了解哦












































首先,不要给孩子太大压力,要让她安心学习,尽力而为。
第二,要创造一个舒适温馨的环境,不要让她被其他的事物烦心,比如家庭的吵架,变故等等。
第三,切不可让他过于放松,适当的时候提醒一下,告诉他高考的重要性,略微施压。
第四,保障好饮食,切不可还没学身体就变坏了。
2019年雅礼中学高三第八次月考文理数试题及答案
2019-04-22 14:37:48
小编收集了2019年雅礼中学高三第八次月考文理数试题及答案,需要即可核对2019年雅礼中学高三第八次月考文数试题及答案2019年雅礼中学高三第八次月考理数试题及答案高考如何陪
2019年4月广东金太阳百校联考文数试题及参考答案
2019-04-22 14:04:56
小编收集了2019年4月广东金太阳百校联考文数试题及参考答案,需要答案的学生一定要及时检查哦2019年4月广东金太阳百校联考文数试题及参考答案本次考试的文数试题及答案收集完
2019年九师联盟2019届高三4月质量检测文综参考答案
2019-04-22 13:51:20
小编收集了2019年九师联盟2019届高三4月质量检测文综参考答案,需要的学生快来了解一下吧2019年九师联盟2019届高三4月质量检测文综参考答案快高考了,怎样提高学习成绩呢?1.对于
2019年晋城二模语文参考答案
2019-04-22 13:43:47
小编收集了2019年晋城二模语文参考答案,需要快查看2019年晋城二模语文参考答案晋城市2016年高三第二次模拟考试语文答案收集完毕,考完即可核对哦