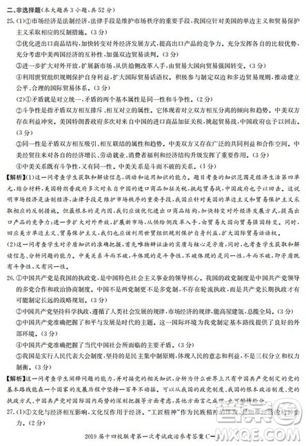
湘赣十四校2019届高三下学期第一次联考文科综合试题及答案解析小编已经收集整理好了,期中包含(湖南省长郡中学)、(江西省南昌市第二中学)等知名中学,感兴趣的伙伴来答案圈看看哦






































第一,实在学不下去的时候不妨找一个自己喜爱的运动项目,酣畅淋漓的出身臭汗,顺便发泄一下自己的情绪
第二,在制定当天的学习计划时,可以给自己一些小的即时性奖励,比如提前完成学习任务就可以早点睡觉或者看部电影
第三,偶尔实在不想学的时候,还可以抓阄,做十个签,每个签上有不同数量的学习任务,大奖自然是干脆休息,这样抽到大奖了休息起来也会觉得心里坦然。
最后,也是我最想给你说的,高考并不是结束,也许他只是个开始,但是这一年里你的努力你的拼搏都会给你的未来带来诸多影响,祝高考成功!
河北省衡水市第十三中学2019届高三质检四语文试题及答案解析
2019-03-12 08:53:43
河北省衡水市第十三中学2019届高三质检四语文试题及答案解析小编 已经收集整理好了,感兴趣的来答案圈查看河北省衡水市第十三中学2019届高三质检四语文试题及答案解析
2019年怀化市高三一模文科综合参考答案
2019-03-11 13:58:33
2019年怀化市高三一模文科综合参考答案小编已经收集整理好了,需要核对参考的伙伴注意查看哦2019年怀化市高三一模文科综合参考答案这次整理的是怀化市高三一次模拟考试答案,其
2019衡阳一模英语试题及答案解析
2019-03-10 10:42:47
这次小编收集整理的是2019衡阳一模英语试题及答案解析,需要参考的伙伴注意查看哦2019衡阳一模英语试题及答案解析其他科目的答案小编也有收集整理大家可以直接去答案圈搜索即
2019衡阳一模文科理科综合试题及答案解析
2019-03-10 10:32:13
这次小编收集整理的是衡阳市2019届高三一模考试的文科综合和理科综合的试题及答案解析,需要参考的伙伴注意查看哦(理科综合在后面大家查看是请留意)2019衡阳一模文科综合试题及