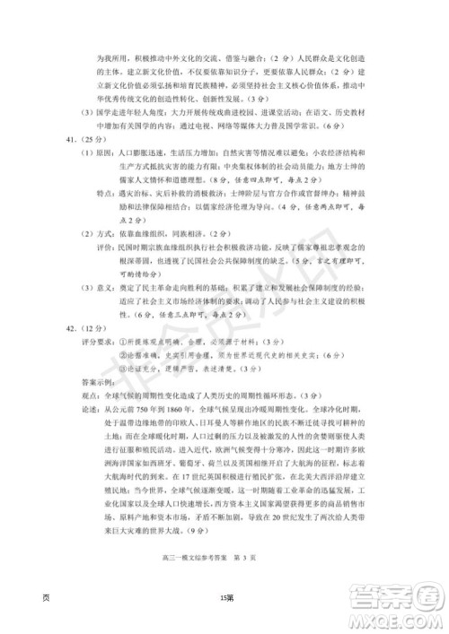
2019届湖南省长沙市长郡中学高三下学期第一次适应性考试文科综合试题及答案小编已经收集整理好了,需要核对参考的伙伴注意查看哦

长郡中学高三的其他联考小编也有收集整理大家直接在答案圈搜索长郡中学即可搜到
















第一件事就是了解。你要了解,在这140天里你要经历那些常规的事情。我已帮你找到一个高考准备时间表,放在下面,你要仔细看。
第二件事,根据实际情况做你自己的学习计划,做成表格,详细到每一天,每一个科目都要做,并设定你的阶段性目标,这个计划是你进步的大前提。可以结合自己的情况,再上网搜一些例子做参考。
第三件事,条件允许的话找几位能辅导你功课的老师,带动你学习,毕竟我知道有很多知识还没有明白,借助老师的讲解,会加快你对知识的掌握。
第四件事,在你开始这140天的努力之前,我想对你说些话,请你记住,1当你决定开始,就不要说放弃,持续努力140天,2学习过程中不要做难题了,以课本为基础,课本要做到非常熟悉,你一定不会差,3上课尽力去听老师讲课,如果跟不上老师的节奏,就做笔记吧,总之要努力跟上老师的讲课,因为老师讲的都是高考常考的,一直做笔记,课下一点点的吃透。4你要记住,只要努力,一定会有奇迹。
永乾教育2019寒假作业快乐假期八年级文科综合答案
2019-02-09 08:11:07
小编这次收集整理的是永乾教育系列的快乐假期寒假作业文科综合八年级的答案,感兴趣的可以来答案圈核对一下,看看自己的答案是否正确!永乾教育2019寒假作业快乐假期八年级文科综
贵阳市普通高中2019届高三年级第一学期期末监测考试文科综合参考答案
2019-01-24 16:20:50
贵阳市普通高中2019届高三年级第一学期期末监测考试文科综合参考答案小编已经收集好了,需要的伙伴注意查看哦贵阳市普通高中2019届高三年级第一学期期末监测考试文科综合参考
2019届河北省衡水中学高三上学期七调考试文科综合试题及答案
2019-01-24 14:01:23
2019届河北省衡水中学高三上学期七调考试文科综合试题及答案小编已经收集整理好了,需要的伙伴注意查看哦2019届河北省衡水中学高三上学期七调考试文科综合试题及答案高三复习
云南师大附中2019届高考适应性月考卷五文科综合答案解析
2019-01-23 14:18:58
云南师大附中2019届高考适应性月考卷五文科综合答案解析小编已经搜集整理好了,考完的伙伴可以来核对一下哦云南师大附中2019届高考适应性月考卷五文科综合答案解析高中学习,有
2019届高三长郡中学联考系列答案