2019届福建省“永安一中、德化一中、漳平一中”高三上学期12月三校联考试题政治试卷及答案,小编收集在答案圈了,需要的请及时核对哦

答案小编收集的还是很详细的,考完后的小伙伴可以在答案圈中查找哦,还是有一定的帮助的。








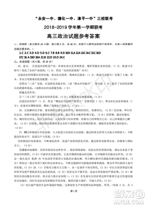
一、选择题(本大题共24小颕,每小颕2分,共48分。在每个小提列岀的四个诜项中,只有一项是最题目要求的。)
1.C 2.C 3.D 4.D 5.D 6.C 7.B 8.B 9.D 10.D 11.A 12.A 13.C 14.C 15.C 16.D 17.C 18.A 19.D 20.A 21.B 22.D 23.D 24.C
二、非选择题(共4题,共52分)
25.意义:①促进农村特色产业、休闲农业以及休闲养老、餐饮等服务业的发展,(1分,踩意可分即可)优化了农村产业结构;(1分,答出“农村经济结构”亦可)
②盘活农村闲置农房和农地,带动社会投资,吸纳农民就业,(1分,踩意可分即可)实现了土地、资本、劳动力等要素的优化配置;(1分)
③带动“三农”发展,打造特色美丽乡村,(或“推动乡村振兴”,即可给1分)提升了农村经济增长的质量和效益。(或推动农村高质量发展,1分)
12 措施及其作用:
①“三乡工程”促进农村经济发展,(2分)为脱贫奠定物质基础;(1分)
②盘活农村资产(1分,答出“增加农民的财产性收入”可替代给1分)、带动农民创业和就业(1分),拓宽农民增收渠道,增加了贫困农户的收入。(1分)
26.①化解村民矛盾,要发挥村民委员会的作用,要相信村民、依靠村民。(2分)②决策:举行村民会议,按照少数服从多数的原则进行决策,制订用水分配和管理方案。(2分)③管理:通过村规民约,规范村民用水,用民主的办法,让村民参与用水管理,实现自己的事情自己办,自己的难题自己解决。(2分)④监督:组织村民监督村委会及村干部履行用水管理的职责,确保用水管理方案的执行(2分)
27.(1)①积极进行科技创新,大力促进大众创业万众创新。通过财政支持等方式加大科研投入,不断提高科技水平,促进生产力发展。(3分)
②积极适应发展要求,不断深化改革,促进产业结构优化升级。通过培育创新型企业,积极参与国际分工。(3分)
③遵循市场规律,发挥市场的决定性作用,政府简政放权,创造良好的营商环境,调动企业家干事创业的积极性。(3分)(2)意识具有能动性,它是对物质的能动的反映,又对物质具有能动反作用。(3分)这一观点是对我国40年来改革开放伟大实践的正确反映,符合解决新时代面临的新问题的要求。(3分)坚持这一观点有利于我们坚定改革决心,不断克服新时代面临的困难和挑战,推动中华民族伟大复兴的实现。(3分)
28.(1)矛盾双方既对立又统一,在一定条件下相互转化。(2分)对长江经济带进行破坏性开发将严重损害其长远发展利益;(2分)但若完全不要开发,也是对其资源的严重浪费。(2分)要坚持具体问题具体分析,两点论与重点论相统一。(2分)在发展长江经济带过程中要将生态文明建设放在突出地位,同时从实际岀发把握好开发的度,做到共抓大保护、不搞大开发。(2分)
(2)实行最严格的生态环境保护制度;完善绿色生产和消费的法律制度;等等。(每条2分,共4分,若从其他角度提建议,言之有理,均可酌情给分)
2019届福建省“永安一中、德化一中、漳平一中”高三上学期12月三校联考英语试卷及答案
2018-12-21 10:00:30
2019届福建省“永安一中、德化一中、漳平一中”高三上学期12月三校联考英语试卷及答案,小编收集的还是完整详细的,请注意核对哦2019届福建省“永安一中、德化一中、漳平一中”
2019届福建省“永安一中、德化一中、漳平一中”高三上学期12月三校联考语文试卷及答案解析
2018-12-21 09:30:15
2019届福建省“永安一中、德化一中、漳平一中”高三上学期12月三校联考语文试卷及答案解析,小编收集在答案圈了,请核对2019届福建省“永安一中、德化一中、漳平一中”高三上学
2019届福建省“永安一中、德化一中、漳平一中”高三上学期12月三校联考历史试卷及答案解析
2018-12-21 09:20:23
2019届福建省“永安一中、德化一中、漳平一中”高三上学期12月三校联考历史试卷及答案解析,小编收集完整了,请核对哦2019届福建省“永安一中、德化一中、漳平一中”高三上学期
2019届福建省“永安一中、德化一中、漳平一中”高三上学期12月三校联考试题地理试卷及答案,小编收集了,请查看哦2019届福建省“永安一中、德化一中、漳平一中”高三上学期12月