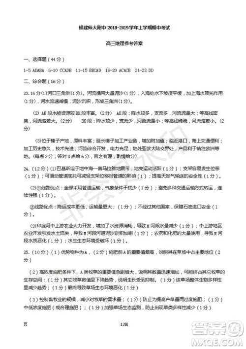
小编这次整理的是2019届福建省师大附中高三上学期期中考试地理试题及答案,地理有很多都是要记忆的知识点,大家可以对照试卷看看自己的复习是否全面

师大附中高三的期中试卷和答案,大家都可以结合自己的情况来检验一下自己的学习情况














1.多读多记解决词汇量不够的问题。尤其是在小学阶段要养成读记听写的习惯,对于语文课本上的课文要每一篇都要读得滚瓜乱熟,该背诵的背诵,出现的生字词不论是田字格的还是双线里的字都要会认会听写,词组成语意思要背会弄明白。英语单词不论黑体白体也是要会读会听写,句子对话短文会背诵。多次重复检查以加强效果,任何不以记忆为基础的语言学习,我认为都是沙子上起高楼不靠谱的。这一阶段如果孩子对语文和英语有兴趣还好受点,如果本身兴趣不大,那么会感觉很累,但一定要坚持。快乐学习是属于那些对学习感兴趣好学习的孩子的,与大多数孩子无关,所以千万别相信那些专家的快乐学习的鬼话,否则受害的是你的孩子。
2.多阅读提高阅读能力。阅读和词汇量的记忆是相辅相成的,阅读多了词汇量自然上来了,对词汇句子的理解就会明白。所以要想方设法培养孩子的阅读兴趣,多读书读好书。在此基础上掌握一些解题技巧,阅读分自然会提高。
3.多背句子和短文,多练笔,解决语言组织能力和文字表达能力差的问题。当语言的积累达到一定程度,写作就是很自然的事情了,所谓水到渠成就是这个道理。
辽宁省普兰店市第一中学2019届高三上学期期中考试语文试题及答案
2018-12-06 08:12:23
辽宁省普兰店市第一中学2019届高三上学期期中考试语文试题及答案已经整理完成感兴趣的来看看辽宁省普兰店市第一中学2019届高三上学期期中考试语文试题及答案2018—2019学年
2018新版地理新课堂同步学习与探究七年级上青岛版答案
2018-12-05 18:42:23
2018新版地理新课堂同步学习与探究七年级上青岛版答案,已经收集在答案圈了,请及时了解一下2018新版地理新课堂同步学习与探究七年级上青岛版答案本书是青岛出版社出版的,答案很
2018年1+1轻巧夺冠优化训练八年级上册地理9787552237429人教版银版参考答案
2018-12-05 13:51:03
2018年1+1轻巧夺冠优化训练八年级上册地理9787552237429人教版银版参考答案已经整理好,需要核对的来答案圈查看2018年1+1轻巧夺冠优化训练八年级上册地理9787552237429人教版
2018年金博士轻巧夺冠八年级全一册地理青岛专用参考答案
2018-12-05 11:49:41
2018年金博士轻巧夺冠八年级全一册地理青岛专用参考答案小编已经整理完成,需要的可以来了解一下,其他科目小编也收集了在答案圈直接查询即可2018年金博士轻巧夺冠八年级全一册